招聘11人7个岗位
中石化经纬有限公司隶属于中国石化,是国家高新技术企业、国资委创建世界一流专业领军示范企业和“科改行动”企业,总部位于山东青岛,现有用工1万余人,资产总额44.57亿元,市场覆盖国内23个省级行政区和海外9个国家及地区。公司拥有近千人的高素质研发队伍,硕士以上学历占57.3%,累计承担国家级课题20项、省部级课题60项,建成4个国家级、8个省部级科研平台,近三年科研总投入9.71亿元,研发投入强度平均5.6%,形成“6526”测录定技术系列,多项核心技术达到国际先进水平。
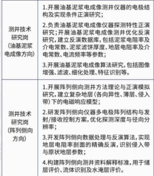
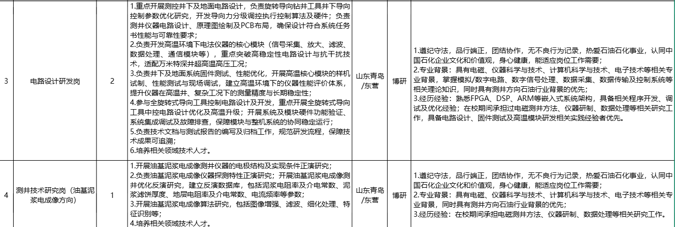
本次招聘面向2024年1月1日以后取得博士学位、年龄35周岁及以下(1991年1月1日以后出生)的博士/博士后,全年接收进站申请,通过开题论证后即可办理进站手续,开放钻井优化技术研究岗、高端录井装备系统研发岗、电路设计研发岗、测井技术研究岗(油基泥浆电成像/阵列侧向/过套管电阻率方向)、随钻声波方法研究岗、随钻高速数据传输技术研究岗、光纤传感技术研究岗等多个科研岗位。





公司为博士后提供行业Top级待遇:年薪不低于30万元,专项奖励可累加、上不封顶,考核“优秀+”奖励5%绩效薪酬;协调解决青岛、成都、武汉、郑州等地户口、住房及子女入学入托;开辟职位晋升、职称评审“绿色通道”;支持融入现有团队或自建团队,科研经费不少于30万元;出站留用者安家费最高95万元,并给予3万元激励性年金。公司建站以来累计招收博士后28人,15人出站全部留用,在站2年收入最高超100万元,5人聘为单位专家(对应副总师),博士后累计获批国家级、省部级纵向课题23项,获省部级成果奖励49项。同时配套健全的福利保障体系,涵盖央企声誉、表彰奖励、员工就餐、出行班车、职工公寓、教育培训、健康体检、带薪休假、绿色就医、工会/团组织关怀、节日礼物、兴趣活动、子女入学等全方位保障,提供专业导师接续培养、科学职业发展规划、开放包容的企业文化与畅通的职业发展路径。
有意向者可获取《博士应聘报名表》,填写后按要求发送至邮箱zhaopin.osjw@sinopec.com,咨询电话:0532-58288929,公司地址:山东省青岛市市南区台湾路4号
博士后人才需求计划表




附件

