招聘8人2个岗位
根据钟山县紧密型县域医共体工作需要,现面向社会公开招聘工作人员。现将有关事项公告如下:
一、招聘条件、岗位
(一)招聘条件
1.具有中华人民共和国国籍,拥护中国共产党的领导和党的路线、方针、政策。
2.遵守中华人民共和国宪法和法律,品行端正,具有良好的职业道德。
3.身体健康,具备履行岗位职责要求的身体条件和心理素质。
4.具备吃苦耐劳、乐于奉献的品质,有高度事业心、责任感和一定的专业技术水平。
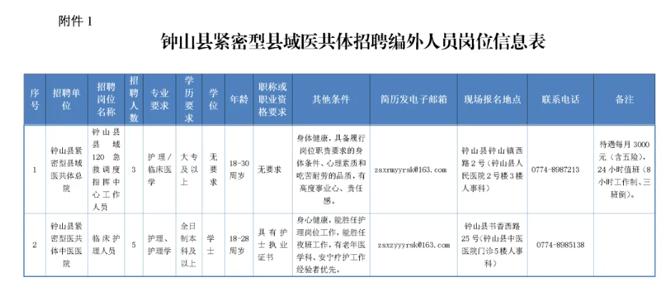
5.岗位具体信息及要求详见附件1《钟山县紧密型县域医共体招聘编外人员岗位信息表》(如下图)。

(二)不符合报名条件的情形
1.曾受过刑事处罚或有违法违纪嫌疑正在接受调查审查的。
2.报名时提供虚假证件或信息的。
3.不符合考聘岗位要求有关条件的。
4.吸毒人员(含吸毒史)和被依法列为失信联合惩戒对象的人员。
5.法律法规规定不得聘用的其他情形。
二、招聘程序
(一)报名
1.报名时间:2025年12月9日起至招满为止。
2.报名方式
现场报名:根据报名的岗位到相应招聘单位现场报名,具体地址见附件1。
网上报名:将相关材料发送到所报岗位的相应招聘单位邮箱,邮箱见附件1。
3.报名时须提供如下资料:
(1)填写附件2《钟山县紧密型县域医共体招聘人员报名及资格审查表》(以下简称附件2)、贴小一寸蓝底版6个月内标准证件照1张。
(2)有效身份证件或户口簿原件及复印件(要求身份证正反两面、或户主面本人面复印在一页上)。
(3)提供应聘岗位需要的相关材料。
资料不齐全的资格审核不通过。
4.报名注意事项:不接受他人或电话报名;因不确定报考岗位是否招满的,报名前可咨询招聘单位,咨询电话(详见附件1)。应聘人员所填信息、所留联系电话号码必须真实准确无误,若所填信息错误或所留号码错误,导致资格审核不合格或无法与本人取得联系的,后果由应聘人员自行承担;若提供虚假材料,弄虚作假、隐瞒真实情况不符合报名资格的一律取消报名资格,一切后果由本人负责。
(二)资格审查
由钟山县紧密型县域医共体总院、钟山县紧密型医共体中医医院工作人员对应聘人员提交的相关材料进行资格审查,资格审查结果将以电话方式告知本人。
(三)招录形式
本次招录由相应用人单位按本院招录临聘人员相关制度、流程进行。
(四)面试时间
面试时间由相应用人单位通知应聘人员。
三、录用及公示
相应用人单位确定拟录用人员,对拟录用人员进行公示,公示期为5个工作日。公示期满后,没有反映问题或有反映问题经核实不影响聘用的,办理聘用手续。对反映有影响聘用问题并查有实据的,不予聘用。对反映的问题一时难以查实的,不予聘用。确定聘用人员后,由招聘单位将聘用人员名单报医共体总院备案。
四、其他事项
本次招聘按照“公开、平等、竞争、择优”的原则,严格按照规定的资格条件和工作程序,规范操作,面向社会公开,自觉接受社会各界和广大人民群众的监督。
监督举报电话:钟山县卫生健康局办公室0774-8983460。