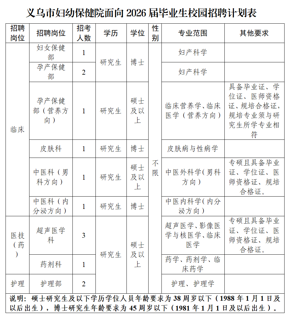
招聘13人
一、待遇政策
1
人才招引奖励及生活保障
1.博士:政府奖励最高100万元,购房一次性补助80万元;生活补贴最高12.5万元;住宿补助最低300元/月;购房公积金贷款利息补贴80万元。
2.硕士(紧缺专业或医学中心人才,全日制脱产取得):政府奖励最高30万元,购房一次性补助40万元;生活补贴800元/月(3年);住宿补助最低300元/月;购房公积金贷款利息补贴40万元。
3.本科:购房一次性补助30万元;生活补贴600元/月(3年);住宿补助最低300元/月。
2
人才其他保障
1.事业编制,解决户口。
2.享受五险二金、带薪年休假及疗休养假等。
3.一般人才补助:硕士研究生5万元。
3
职业发展保障
1.提供在职高学历教育补助:硕士2万元、博士5万元。
2.提供相应的科研、教学平台,科研启动经费。
3.提供良好的事业发展平台及赴知名医院进修培训机会。
医院近年来临床人均年薪25万元以上,单位每年消费到个人30万元以上。
二、医院简介
义乌市妇幼保健院是以妇产科、儿科为专科特色,集医疗、保健、计生指导、教学、科研于一体的公办三级甲等妇幼保健专科医院,占地165亩,核定床位1200张,现有员工1200余人,其中高级职称专家220余人,有享受省级医坛新秀、地市级名医多名。近几年,年门急诊量近150万余人次,住院病人3.5万余人次,分娩量近1.2万人次。医院妇科、儿科是金华市重点学科;产科、新生儿科、妇科是金华市市级临床重点专科。医院现为国家妇幼中医药特色建设单位、首批浙江省级新生儿保健特色专科建设单位、浙江省残疾儿童定点康复机构、浙江省儿童早期发展示范基地,同时也是义乌市产科、儿科质量控制中心挂靠单位,义乌市医学会产科、儿科、乳腺科专委会主任单位。
医院是浙江省首家县市级三甲妇幼保健院,在全国3081家公立妇幼保健机构绩效考核中表现优异,连续四年等级为“A+”。
三、招聘岗位及要求
1
招聘对象
普通高校2026届应届毕业生。在全日制普通高校脱产就读的非2026年应届毕业的研究生不能以原已取得的学历、学位证书报考。拟聘人员须在2026年7月31日前如期毕业并取得相应学历、学位证书(留学人员还须在2026年7月31日前取得教育部中国留学服务中心出具的境外学历、学位认证书原件)。硕(博)士研究生可延至2026年12月31日(留学人员还须在2026年12月31日前取得教育部中国留学服务中心出具的境外学历、学位认证书原件)本次招聘年龄计算统一截至2026年1月1日。比如招聘计划表中“38周岁以下”指的是1988年1月1日及以后出生,以此类推。
2
招聘条件与计划
1.具有中国国籍,户籍不限;
2.遵纪守法,品行端正,愿意履行岗位职责和义务;
3.爱岗敬业,专业对口,具有良好的职业道德和奉献精神,具备良好的团队合作精神和较强的沟通能力;
4.身心健康,具备适应岗位需要的身体条件;
5.其他条件和要求详见《义乌市妇幼保健院面向2026届毕业生校园招聘计划表》。

四、招聘程序及方式
1
报名和资格审查
1.本次校园招聘于2025年11月8日(周六)上午08:30在温州医科大学茶山校区田径场举行。应聘学生参会方式详见:《“浙里有才”浙江省2026届高校毕业生医药健康类专场双选会浙江省第八届卫生人才招聘会暨温州医科大学2026届毕业生秋季招聘会通知》。
2.报名方式:
①网络预报名:考生将报名所需提交的材料用PDF方式打包压缩后发送至医院邮箱ywsfybjyrsk@163.com,发送标题格式为:应聘单位+岗位+姓名+联系电话。考生需完整准确地填写报名相关材料,因个人信息填写不完整或错误影响应聘的,由考生自行承担责任。预报名所需提交的资料与现场报名一致,并需经现场资格审核通过方为报名成功。
②现场报名:通过“《“浙里有才”浙江省2026届高校毕业生医药健康类专场双选会浙江省第八届卫生人才招聘会暨温州医科大学2026届毕业生秋季招聘会通知》”现场报名。
注:在整个校园招聘期间,考生只有一次机会应聘同一单位同一岗位。同一场招聘会中,考生只能报考一个岗位。
3.报名时所需材料:
①《义乌市卫生健康系统面向2026届毕业生校园招聘报名表》(扫码下载)及近期正面免冠1寸照片2张;

②本人有效居民身份证原件;
③学历学位证书原件及复印件、教育部制发的《全国普通高校毕业生就业协议书》《就业推荐表》,并同时提供本科、研究生学历的《教育部学籍在线验证报告》或《教育部学历证书电子注册备案表》原件及复印件;
④学校教务部门盖章的成绩单、取得的荣誉及能证明个人学识能力的其他材料(证明)原件及复印件;
⑤岗位所需的其他材料。
4.资格初审:我院现场受理应聘人员报名后,根据应聘人员的基本情况与招聘岗位的匹配度、所具备学历学位等情况,进行资格审查,通知符合条件的应聘人员参加考试。应聘者应对自己所提供资料的真实性负责,凡弄虚作假者,取消应聘资格。
2
考试
1.笔试及面试均由义乌市卫生健康局统一在高校现场组织。
2.考试时间:2025年11月8日(具体时间当天通知)
3.笔试:笔试内容为专业知识(不指定复习参考用书),统一时间考试和阅卷,笔试成绩按50%计入总成绩。按招聘岗位和参加考试人数1:1.5(四舍五入)的比例确定入围面试人员名单,入围人数不足规定比例的按实际人数确定。硕(博)士研究生可免于笔试。
4.面试。面试成绩按50%计入总成绩,面试合格线为60分。(参加面试人员等于招聘名额的岗位,面试成绩合格分为70分)。
总成绩=笔试成绩×50%+面试成绩×50%,若笔试、面试总成绩相等,以笔试成绩高的排名在前。如仅面试的,出现面试成绩相等时,可由面试考官组织加试,按得分高低排名。
若同一岗位既有需要笔试的本科生报考,又有免于笔试人员报考的,进入面试后,以面试成绩作为总成绩。需参加笔试人员若面试成绩相等,以笔试成绩高的排名在前。
3
签订协议
按考试总成绩从高分到低分以招聘计划1:1的比例确定各招聘岗位的拟签约人员;由我院与拟签约人员现场或约定时间、地点签订就业协议书。
4
体检
参照《公务员录用体检通用标准(试行)》(修订后)执行,色觉异常(色盲或色弱)的,体检结果为不合格。签约人员不按规定时间、地点参加体检的,视作放弃体检。
5
考察
参照《公务员录用考察办法(试行)》(中组发〔2021〕11号)执行。
6
公示
考察合格人员在义乌市人民政府门户网站卫健局(http://www.yw.gov.cn/col/col1229129583/index.html)公示5个工作日。公示期满,对拟聘人员没有异议或反映有问题经查实不影响聘用的,按规定办理相关聘用手续。
7
办理聘用
拟聘人员毕业取得学历学位证书后,由招聘单位按规定程序办理聘用手续(外地户口的,聘用之前须将户口迁移至义乌)。
五、联系方式
(一)招聘热线:0579-83803032(吕老师)、0579-83803031(何老师)
(二)医院地址:浙江省义乌市新科路C100号
(三)官网网址:www.ywfby.com
(四)招聘邮箱:ywsfybjyrsk@163.com
供稿|党建办
编辑|金也
一审|何彦、徐惊
二审|王凌艳、吴丽丽
终审|陈拥军