招聘84人
医院简介
绵阳三江医院是按照二级医院设置的综合性医院。为积极响应国家分级诊疗、医养结合等政策导向,推动优质医疗资源下沉,其医疗业务拟全面委托绵阳市中心医院运营管理。医院聚焦常见病、多发病、慢性病等,重点开展内科、全科、康复科、感染科等临床诊疗工作。
为进一步贯彻落实“人才兴院”战略目标,绵阳三江医院委托绵阳市中心医院面向全国招聘人才,热忱欢迎广大优秀人才踊跃报名。具体要求如下:
↓↓↓
一
招聘岗位及条件一览表
(一)临床科室医护技岗

(二)医技科室医技岗

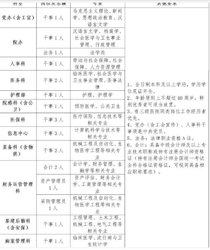
(三)行后科室职能岗

(四)工勤辅助岗

二
基本条件
(一)具有中华人民共和国国籍;思想政治素质好,拥护中国共产党领导和社会主义制度,品行端正,遵纪守法;具备正常履行职责的身体条件和心理素质。
(二)应聘者应具有符合岗位条件要求的毕业证、学位证、相关专业技术资格证及其他证书。
(三)年龄计算截止时间为2025年12月31日。
三
招聘流程
(一)报名时间
即日起报名至各岗位招满为止。
(二)报名方式(两个步骤均须完成)
第一步:扫描二维码填写报名登记表

第二步:加入QQ群:绵阳三江医院工作人员招聘通知群(1037188782)
(三)资格审查
根据岗位要求对应聘者进行资格审查,综合报名情况确定考核人选。
(四)考核
考核方式、时间、地点另行通知。
(五)体检及心理评估
拟录用人选按要求完成体检及心理评估,合格者通知入职。
(六)报到入职
经公示无异议后,办理入职手续。入职时须提供符合岗位条件要求的毕业证、学位证、相关专业技术资格证及其他须具备的相关资质证明。
四
待遇保障
(一)提供与同级医院相比有竞争力的薪酬待遇。
(二)本次招聘工作人员一经录取,均与绵阳三江医院签订合同,由绵阳三江医院统筹管理。
(三)严格落实住院医师规范化培训“两个同等对待”相关要求。
五
报名注意事项
(一)每人限报一个岗位。
(二)请规范填写应聘信息,个人履历需完整、真实、准确、清晰反映教育、工作经历及其表现。
(三)应聘者所填应聘信息务必真实、准确,应对提交资料的真实性负责,资格审查贯穿于招聘工作全过程。一旦发现弄虚作假或掩饰误导,则取消面试、录用资格。
(四)请确保邮箱、手机等联系方式正确、畅通。因应聘方联系不畅造成的后果由应聘者本人承担。
六
联系方式
未尽事宜可在工作日(8:00-12:00,14:00-17:30)进行咨询:
绵阳三江医院人力资源科:0816-2242787