招聘43人2个岗位
为满足景德镇市社会经济迅速发展对消防力量的需求,有效提升社会灾害防控能力,景德镇市消防救援支队按照德才兼备和“公开、平等、竞争、择优”的原则,面向社会公开招收43名政府专职消防员(男性),充实到全市各级消防救援单位。现将有关事项公告如下:
一、招聘原则
坚持公开、平等、竞争、择优的原则,按照岗位设置所需条件要求,招聘德才兼备政府专职消防员。
二、招聘岗位及条件
(一)招聘计划
1.消防救援支队本级2人(接警调度员1人,战斗员1人);
2.珠山区消防救援大队5人(战斗员/驾驶员);
3.昌江区消防救援大队1人(战斗员/驾驶员);
4.乐平市消防救援大队22人(战斗员/驾驶员);
5.浮梁县消防救援大队5人(战斗员/驾驶员);
6.高新区消防救援大队3人(战斗员/驾驶员);
7.南河消防救援大队3人(战斗员/驾驶员);
8.昌南新区消防办公点2人(战斗员/驾驶员)。
(二)招聘基本条件
1.具有中华人民共和国国籍;
2.遵守宪法和法律,拥护中国共产党领导和社会主义制度;
3.热爱消防救援事业,具有奉献精神;
4.身体健康,心理健康,品行端正;
5.年龄为十八至三十五周岁(出生时间在1990年12月25日至2007年12月24日),具有高中及以上文化程度或同等学历;
6.具有车船驾驶、装备维修、通信与计算机、化学分析、医疗急救等专业技能的人员和大专及以上毕业生、退役军人及有相关消防工作经历的人员考核合格后优先聘用。国家综合性消防救援队伍退出人员(不含辞退、开除),经政治审核合格,且全部考核合格的,具备前款第5项、第6项条件的,可直接聘用;
7.对消防救援工作急需岗位,且具备消防车、工程车、船艇、航空器等特种驾驶资格的特殊专业人才,经设区市及以上消防救援机构批准,年龄可适当放宽,但不得超过四十五周岁(出生在1980年12月24日前);
8.接警调度员岗位:需大专及以上学历,本地(景德镇市)户口,有较好的文字处理、口头表达能力,能够熟练操作计算机和office办公软件,能适应24小时值班工作;
9.具有下列情形之一的,不具备报名资格:
(1)受过刑事处罚、治安处罚、劳动教养、少年管教的;
(2)有犯罪嫌疑尚未查清的;
(3)有严重违反劳动纪律和法规并被聘用单位辞退、解聘记录的;
(4)道德败坏,有偷窃等不良行为的;
(5)被依法列为失信联合惩戒对象的;
(6)曾在政府专职消防救援队伍工作,被辞退或开除的;
(7)从事消防救援工作合同期未满,擅自离职的;
(8)被开除中国共产党党籍的;
(9)其他不宜进入应急救援工作队伍的。
三、报名工作程序
(一)报名与资格审查
1.报名时间:2025年12月25日至2026年1月8日。
2.报名形式:工作日现场报名,时间:8:30-12:00,14:30-17:30。
3.相关要求:凡符合条件、有意应聘者,可持本人居民身份证、学历证书、学位证书、学历认定证明或学历证书电子注册备案表、征信报告、近期一寸正面免冠彩色照片2张,以及相关岗位要求的证书(退伍证、消防员证、B2及以上驾驶证)等原件及复印件一份到景德镇市消防救援支队报名点报名。
4.资格审查:资格审查贯穿于招聘工作全过程,如在招聘过程中发现有违纪违规、材料不齐、提供虚假信息或报名考生不符合招聘条件等情况的,随时取消聘用资格。本次招聘实行诚信报考制度,招聘单位仅开展线下报名及资格初审。请考生仔细对照所报岗位条件,不符合岗位条件者,请勿报名和参加考试;已参加考试的,成绩一律无效。
5.电话报名联系人:黄鑫15179897424,咨询时间:工作日:8:30-12:00,:14:30-17:30。非咨询时间请勿打扰。
(二)心理测试。
心理测试采用消防员招录心理测查系统进行,仅一次机会,结果由系统自动评判“合格”或“不合格”。心理测试不合格的,不予招聘。
(三)体能测试和岗位适应性测试。
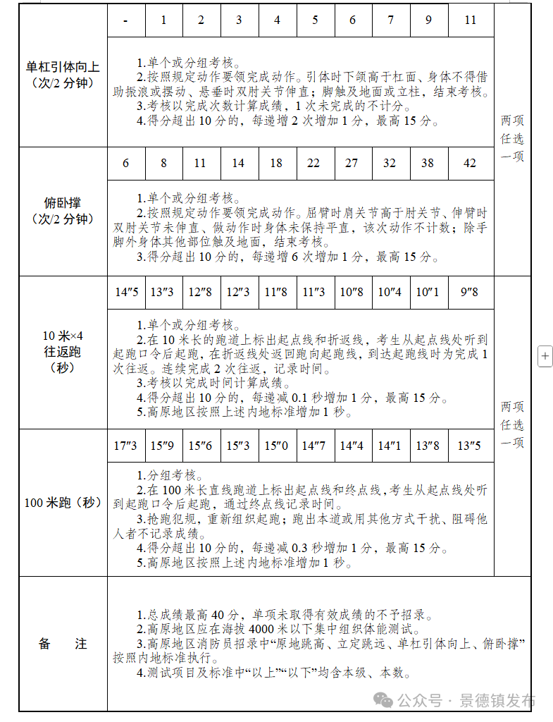
按照《国家综合性消防救援队伍2025年度消防员招录体能测试、岗位适应性测试项目及标准》执行,均实行量化评分。其中:体能测试单项有效成绩为1分~15分,总成绩最高40分;岗位适应性测试单项测试成绩达到一般、中等、良好、优秀等次的,分别计2.5分、5分、7.5分、10分,总成绩最高40分,单项测试成绩未达到一般等次的不予计分。驾驶员和接警调度员增加专业技术岗位测试内容,其中驾驶员测试内容为坡道定点起步、倒车入库、侧方停车;接警调度员测试内容为普通话水平考试和计算机文字速录考试。
体能测试、岗位适应性测试、专业技术岗位测试任一单项未取得有效成绩的,不予招聘。
招聘对象作为年满18周岁的自然人,具有完全民事行为能力,本人应正确判断参加体能测试和岗位适应性测试可能发生的危险和后果,充分评估自身健康状况、测试强度及天气条件等因素,务必慎重选择是否参加体能测试和岗位适应性测试。参加测试者须签署书面承诺书,因参加测试的招聘对象本人健康问题、操作不当或其他自身原因导致测试过程中出现的受伤、疾病等意外后果,均由招聘对象本人承担全部责任。
(四)面试。
战斗员以体能测试成绩和岗位适应性测试总成绩从高到低排序;驾驶员和接警调度员以体能测试成绩和专业技术岗位测试总成绩从高到低排序,按照各岗位类别人数1:4的比例确定参加面试名单(测试总成绩相同的,以1000米跑实际用时为排序依据,用时短者排名在前)。并参考事业单位公开招聘人员做法,实行量化评分,满分100分,低于60分的为“不合格”。面试不合格的,不予招聘。
(五)体格检查。
在面试合格的招聘对象中,依据战斗员、驾驶员和接警调度员总成绩从高到低排序,按照各岗位类别人数1:2的比例确定参加面试名单。在指定的市级以上综合性医院进行,参照《应征公民体格检查标准》(陆勤人员)执行,不合格的不予招聘。招聘对象对体格检查结果有疑问、申请复检的,经景德镇市专职招聘专项工作办公室和体检机构均认定有复检必要的,可以进行一次复检,体格检查结果以复检结论为准;对可以通过服用药物或其他治疗手段影响检查结果的项目不予复检。
基于消防救援职业特殊要求,对已评定残疾等级或患有精神病、传染病、艾滋、梅毒、乙肝、吸毒史、腰椎间盘突出、半月板损伤、韧带损伤、强直性脊柱炎、心脏病及身体其他部位存在病患等不适宜从事消防救援工作的,不予聘用。
(六)政治考核。
参照征兵政治考核要求进行。不符合政治考核有关规定的,不予招聘。
四、公示及聘用
(一)公示
根据战斗员、驾驶员、接警调度员三类招聘对象的总成绩分别排名(总成绩相同的,依次以专业技术岗位测试、岗位适应性测试、体能测试、面试成绩为排序依据,相应成绩高者排名在前)。总成绩(总分120分)=体能测试成绩(总分40分)+岗位适应性测试成绩(总分40分)+面试成绩(总分100分)×40%,计算总成绩时四舍五入,保留小数点后两位。综合体格检查、政治考核情况,原则上按不超过招聘计划130%的数量分类确定拟聘用(待补聘)人员名单。若出现个别招聘单位报名人数不均导致名额空缺,将进行跨单位调剂补录。调剂将首先依据报名表中填写“服从调剂”的合格考生中,按照同类岗位总成绩排名从高到低的顺序进行。在景德镇市人事考试网进行公示5个工作日。招聘对象公示前须签订入队承诺书,拒不签订承诺书的取消聘用。
公示期内无异议的,方可聘用;对有严重问题并查有实据的,不予聘用;对反映有严重问题,但一时难以查实的,暂缓聘用,待查实并做出结论后再决定是否签订劳动合同。
(二)聘用
1.拟聘用人员自正式报到之日起一个月内,由用人单位与拟聘用人员签订劳动合同,试用期为三个月,首次签订劳动合同期限为3年,第二次续签劳动合同按《中华人民共和国劳动合同法》有关规定执行。
2.新招聘的政府专职消防队员由景德镇市消防救援支队组织开展为期三个月的入职集中培训,在试用期(培训期)三个月期满前,组织聘用考核(转正考核)。聘用考核结果分合格、不合格两个档次。不符合聘用条件的,按照《中华人民共和国劳动合同法》第三十九条第一款规定解除劳动合同。
五、待遇保障
(一)试用期政府专职消防队员工资为3864元/月;试用期(三个月)满后基本工资为4830元/月,高危补助880元/月等,聘用单位统一购买“六险一金”(养老、医疗、工伤、失业、生育、人身意外、公积金),正式聘用后提供免费公交出行、工会待遇保障、子女入学优先(满三年以上)等消防救援人员优待政策,用人单位提供食宿与服装。(备注:如上级部门发布调整待遇的相关文件或者做出相应指示,则用人单位有权根据文件、指示要求做出待遇调整。)
(二)工作时间实行24小时不定时工作制,除日常轮休外,还依法享受婚假、产假、护理假、育儿假、事假、病假、年休假(工作已满1年不满5年的,年休假5天;已满5年不满15年的,年休假10天;已满15年的,年休假15天)、丧假。
六、注意事项
(一)本次考试不举办也不委托任何机构举办考试辅导培训班,目前社会上出现的任何辅导班均与本次考试无关。招聘全程除体检需自费外,全程不收取任何费用,任何以招聘名义收取介绍费、考核费、工本费的行为都属于诈骗行为,敬请广大报考者提高警惕,切勿上当受骗。
(二)考生自报名之日起至招聘工作结束,应确保报名时所填写的联系方式正确,保持通讯畅通,以便招考单位联络,因所留通讯方式不畅所致后果,由考生自负。
(三)本次公开招聘全过程考生提供的身份证必须为二代身份证(含有效期内的临时身份证和带照片的户籍证明)。
(四)报名实行诚信承诺制,考生报名时,要如实提交有关信息和材料,在考试考核过程中作弊的,一经发现,取消应聘资格,如果已经聘用的,解除聘用关系。
(五)在招聘期间,应聘者如不按规定参加资格审查、考试、体检、体能素质测试、心理健康检测、政审考察等,视为自动弃权。
七、监督、咨询电话
景德镇市消防救援支队队务督察科
联系方式:0798-8333939
八、附件:

















