招聘5人5个岗位
泰和县新睿人力资源服务有限公司是市县合资国营企业,主营人力资源服务相关业务。因业务发展需要,特面向社会公开招聘5名项目制工作人员,现将有关事项公告如下:
一、招聘条件
(一)基本条件
1.具有中华人民共和国国籍;
2.品行端正,勤奋敬业,忠诚担当;
3.符合岗位所需专业、职业资格或技能条件;
4.具备正常履行岗位职责的身体条件和心理素质,无传染性疾病、无精神病史及其他可能影响工作的器质性疾病。
(二)不得报考的情形
1.因犯罪受过刑事处罚的人员;
2.被开除中国共产党党籍或被开除公职的人员;
3.涉嫌违法违纪正在接受审查调查或尚未解除党纪、政务等处分的人员;
4.在各级公务员、事业单位考试和法律规定的其他国家考试中被认定有严重违纪违规行为尚在禁考期内的人员;
5.与其他用人单位存在劳动合同纠纷的人员;
6.被依法列为失信联合惩戒对象的人员;
7.现役军人;
8.聘用后构成回避关系的岗位,以及与本人有夫妻关系、直系血亲关系、三代以内旁系血亲以及近姻亲关系的人担任领导成员的单位的岗位;
9.法律法规规定的其他情形。
二、招聘岗位及任职要求
(一)招聘岗位及任职要求
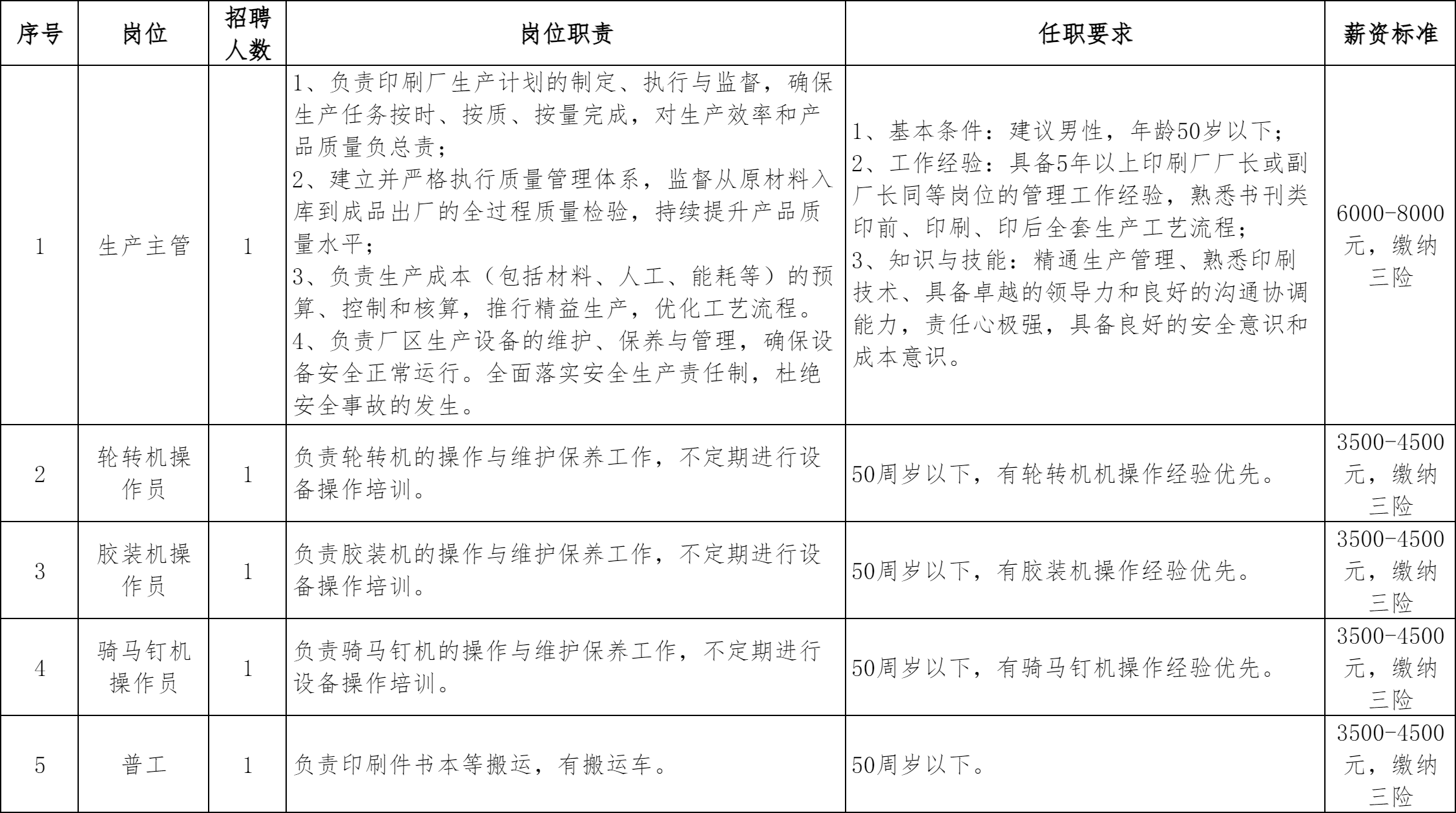
本次公开招聘计划招录5人,具体岗位及要求详见下表

(二)注意事项
招聘岗位要求的年龄计算方法:50周岁及以下是指1974年12月1日(含)以后出生;招聘岗位要求的工作经历的计算截止时间为2025年12月1日(含)。
三、招聘程序
此次招聘按照网上报名、资格审查、面试、体检、考察、公示及录用等程序进行。
(一)报名
招聘信息在吉安人事人才网(www.jarencai.com)、泰和微就业平台发布,并通过吉安人事人才网(www.jarencai.com)发布后续招聘公告信息。
(1)报名时间:即日起至招满为止;
(2)报名方式:采取现场报名方式和网站注册报名形式。
现场报名地点:泰和县澄江大道163号城控集团四楼新睿人力公司。
网站注册报名形式:报名人员考生可登录(注册)吉安人事人才网(http://www.jarencai.com),通过点击考试报名栏目,选择相应专题,如实填表,诚信报名。也可进入报名快速入口:https://jarencai.ikaowu.com/exam/1745。每人限报一个岗位,请应聘人员仔细对照所报考岗位的条件要求,将所需材料准备齐全后再进行报名。

(请扫码报名)
2.报名所需材料
(1)身份证原件;
(2)近期同底一寸免冠彩色电子照片;
(3)工作经历证明资料(社保、劳动合同及解除劳动合同证明、工作证明等)及相关项目资料。
3.注意事项
每位考生限报1个岗位,重复报名的取消报名资格。考生报名前须仔细阅读岗位报考条件,选择与自身资格相符的岗位,如实、准确填写报名信息。若未在规定时间内完成报名或提交材料不全的,视为自动放弃报考资格;若经审核不符合岗位任职条件的,将取消报考资格;若因填报信息不实或错误导致无法联系而影响考试及录用的,责任由报考人自行承担。
(二)资格审查
招聘小组按照职位资格条件对报考者提交的材料进行审查,在规定时间内确定其是否具有报考资格。资格审查贯穿公开招聘工作全过程,凡发现考生与公告岗位所要求的资格条件不符或提供虚假材料的,即取消其考试或聘用资格,后果由考生自行承担。资格审查具体形式及审查通过情况以后续公告为准。
(三)面试
面试满分100分,合格分数线为70分。主要采取“结构化面试”形式,重点测试应聘人员的专业知识、综合分析、组织协调、逻辑思维、语言表达、应变能力等方面的素质。面试具体日期、时间、地址及注意事项详见后续公告或《面试准考证》。
(四)体检
根据面试成绩从高分到低分的顺序,按每个岗位招聘人数1:1比例择优确定入闱体检人员名单(同等成绩的,满足任职要求优先项的优先入闱,如亦相同或亦不相同,再以学历高者入闱,如亦相同,另行组织加试决定),并统一组织入闱人员到指定医院参加体检,体检原则上参照《公务员录用体检通用标准》执行,费用由考生自行承担。未到场体检或因本人原因无法在规定时间内完成体检全部项目的视为自动放弃,体检不合格或因身体原因不适合工作岗位的,招聘小组有权取消考生的考察资格并视情况按面试成绩排名先后顺序依次进行补录。
(五)考察
考察主要对考生思想政治、道德品质以及有无违法违纪等情况进行考察,考察不合格的,取消聘用资格。
(六)公示及录用
根据考察和体检情况,按照人岗相适的原则,经招聘领导小组研究后确定拟聘用人员名单,并在吉安人事人才网(www.jarencai.com)公示3个工作日。对公示无异议或有异议但反映问题经查实不影响聘用的,由泰和县新睿人力公司签订劳动合同并委派至泰和县嘉利运营管理有限公司工作。
因考生考察、体检、公示不合格的,或主动放弃聘用的,或试用期内无法胜任工作岗位,泰和新睿人力有权予以解聘,由会议研究决定人员补录事宜。
四、薪资待遇
试用期3个月,生产主管岗薪资为6000-8000元/月、轮转机操作员为3500-4500元/月、胶装机操作员为3500-4500元/月、骑马钉机操作员为3500-4500元/月、普工为3500-4500元/月,均缴纳三险。
五、其他事项
本次公开招聘工作由泰和县新睿人力资源服务有限公司组织实施,考生如有咨询事项,可在工作日内(上午9:00-12:00、下午14:30-17:30)拨打电话咨询:0796-8638906。
本公告解释权归新睿人力招聘领导小组所有。