招聘5人4个岗位
吉安市文化传媒集团有限责任公司(以下简称“市文化传媒集团”或“集团”)是吉安市委宣传部代吉安市政府履行出资人职责和监督管理职责的市属国有独资企业。集团负责运营市融媒体中心、市文化传媒集团所有经营性资产,在独家代理市融媒体中心广告业务的基础上,全面拓展活动策划、视频制作、广告经营、电子商务、数字经济、出版印刷、文化创意、会展服务、教育培训、动漫游戏、影视戏剧及体育活动赛事等文化产业。现根据业务发展需要,决定面向社会公开招聘劳务派遣工作人员5名,具体如下:
一、招聘条件及岗位
(一)基本条件
1.具有中华人民共和国国籍;
2.遵守宪法和法律,拥护中国共产党的领导和社会主义制度;
3.具有良好的政治素质和道德品行;
4.具有岗位所需的任职资格、职业资格、技能要求和身体条件;
5.无违法犯罪记录。
(二)岗位要求
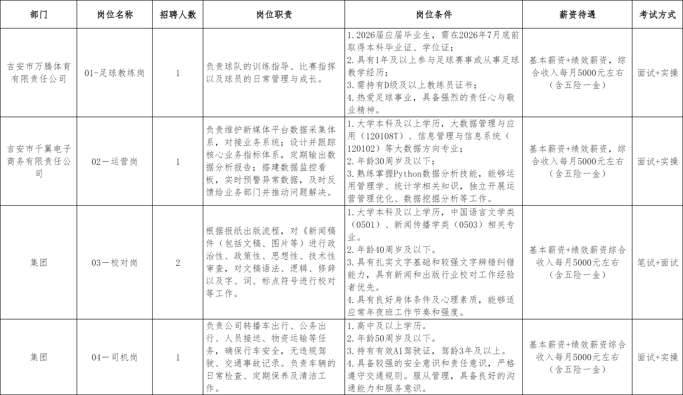
招聘岗位、人数、具体要求见

《吉安市文化传媒集团有限责任公司2025年公开招聘劳务派遣工作人员岗位要求》(见附件),本次招聘年龄计算方法为:40周岁及以下是指1984年12月1日(含)以后出生,50周岁及以下是指1974年12月1日(含)以后出生;招聘职位要求的学历、工作经历的计算截止时间为2025年12月1日(含)。
二、招聘程序
本次公开招聘的程序为网上报名、简历筛选、考试、体检、公示及聘用。
报名时间:公告发布之日起至2025年12月25日15:00。
(一)网上报名
登录吉安人事人才网,完成报名流程。
报名链接:http://jarencai.ikaowu.com/exam/1717
扫描下方二维码报名:

(二)考试
简历审核通过后,邀请符合条件的应聘者进行笔试、面试、实操考试,根据岗位不同设置不同的考试形式。求职者根据考试通知(短信或电话)要求,到达指定地点准时参加,若求职者未按时参加,视为放弃笔试、面试或实操资格。
1.笔试+面试岗位按照岗位招聘人数与入闱人数1:3比例确定入闱面试人员名单(末位同分者一并入闱,未达比例人数则全部进入面试),岗位总成绩=笔试成绩×40%+面试成绩×60%;
2.面试+实操岗位按照岗位招聘人数与入闱人数1:3比例确定入闱实操人员名单(末位同分者一并入闱,未达比例人数则全部进入面试),岗位总成绩=面试成绩×50%+实操成绩×50%。
(三)体检
根据求职者面试结果按岗位招聘计划数1:1比例确定入闱体检人员名单,若应聘者在体检环节未能达标或主动放弃参与体检,则其资格将被视为自然失效,则按照求职者岗位总成绩由高到低进行递补。
三、聘用及管理
(一)本次招聘为劳务派遣岗位,员工与江西新鸿人力资源服务有限公司签订劳动合同。
(二)本次招聘岗位参照公司派遣人员薪资制度执行。
四、其他事项
(一)本次招聘的最终解释权归吉安市文化传媒集团有限责任公司所有;
(二)如后期根据实际报名情况优化考试环节或调整考试内容,相关考试组织情况将另发补充公告通知,应聘者应及时关注报名网站;
(三)本次招聘采取诚信报名,资格审查贯穿始终。在招聘过程的任何环节中凡发现求职者与公告职位所要求的资格条件不符、弄虚作假的,均取消其聘用资格,且后果由应聘者本人自负。
联系电话:18579369494周经理