招聘15人
为加快推进我县教育现代化进程,结合我县教师队伍建设的实际,长兴县教育局赴天津职业技术师范大学择优招聘优秀教育人才15人,聘用人员纳入报备员额编制管理,现将有关事项公告如下:
一、招聘条件
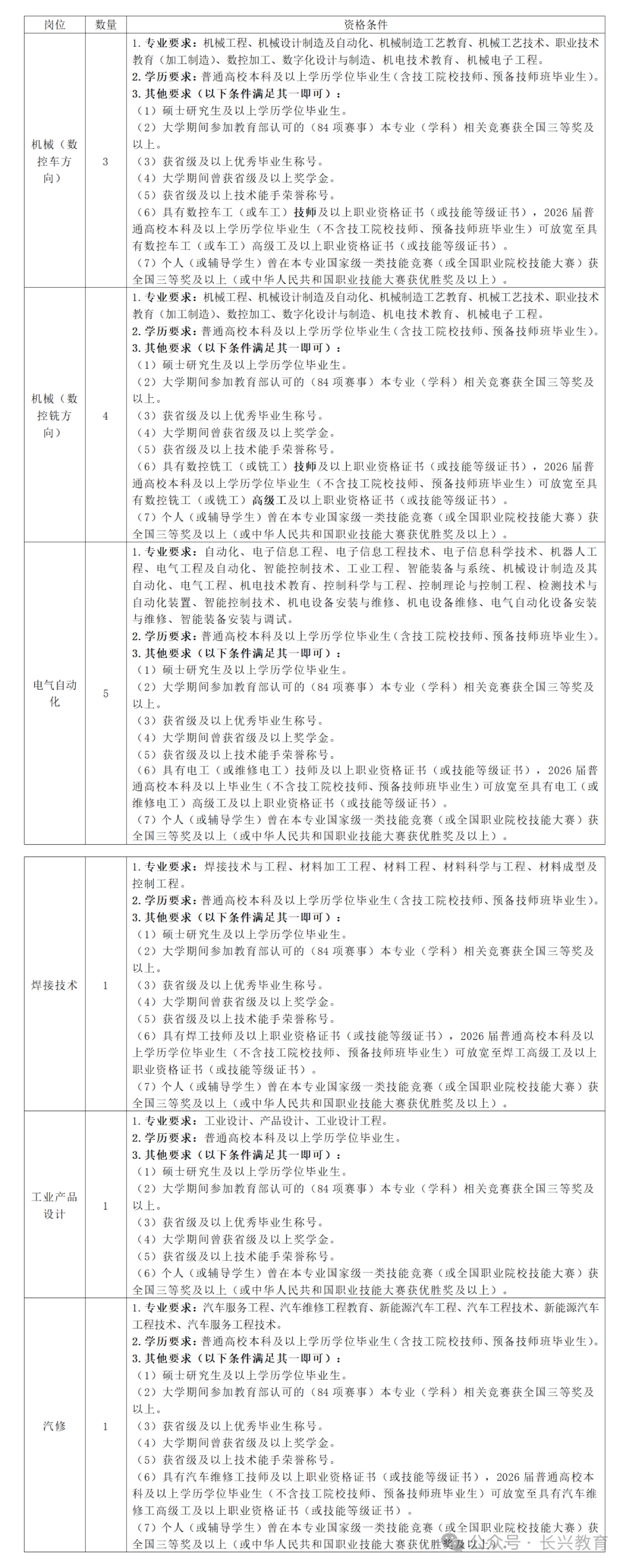
具有中华人民共和国国籍,政治思想表现好,热爱教育事业,具备正常履行岗位职责的专业能力和身体条件。年龄在30周岁及以下(1994年12月26日之后出生)。具体岗位、资格条件见下表:

二、招聘程序和办法
按照发布公告、报名、资格审核、教学能力测试、体检、考察、公示聘用等程序进行。
1.发布公告。在长兴人民政府网、长兴教育微信公众号发布公告。

3.现场资格审核。报名人员须于2025年12月26日(13:30至15:30)到天津职业技术师范大学大学生活动中心409室进行现场资格审核,提供身份证、毕业证书、户口簿(或户籍证明)、相关荣誉证书以及报名时提供的其他附件材料的原件及复印件;应届生还需提供《毕业生推荐表》。现场资格复核时材料提供与线上提供材料不一致,不能进入下一环节。前期已通过网络报名的应聘人员须到现场资格审核,仅网络报名而未到现场资格审核的对象按自动放弃报名资格处理。
4.教学能力测试。教学能力测试分为理论测试和专业技能测试两部分。教学能力测试总成绩(保留两位小数)按满分100分计算。其中,理论测试占30%,专业技能测试占70%。经评委打分评定,从高分到低分按招聘计划数1:1择优录用。总成绩相同时,按专业技能测试成绩高者为先。教学能力测试合格分为70分,不合格不予录用。测试时间为12月27日,地点另行通知。
5.体检。参照《公务员录用体检通用标准(试行)》组织实施,不按规定时间、地点参加体检的,视作放弃体检。体检结果不合格或放弃体检的,取消录用资格,不再递补。体检费用由考生自理。
6.考察及录用。由县教育局对体检合格人员的思想政治表现、道德品质、学业情况等进行全面考察,合格人员名单将在长兴教育微信公众号、长兴县人民政府网进行公示。拟录用人员在规定的时间内办理人事关系手续,否则取消录用资格;应届毕业生须在2026年7月31日前取得毕业证书(学位证书),未能按时取得将取消录用资格;被取消录用资格所空缺的岗位或其他原因造成该岗位人选空缺的,不再递补。经公示无异议的拟录用人员,按规定办理事业单位工作人员聘用手续(聘用人员使用事业单位报备员额),签订事业单位聘用合同(含试用期),试用期考核不合格者将予以解聘。聘用后服务期限须在5年以上。
三、其他说明
1.资格审查贯穿招聘工作全过程,报考人员提交的所有信息和材料应当真实、准确、有效。凡提供虚假信息和材料获取报考资格的,或有意隐瞒本人真实情况的,一经查实,即取消报考或聘用资格。
2.报考人员所学专业与招聘岗位专业相符(硕士研究生及以上学历学位毕业生可以按本科阶段所学专业报考)。
3.因考试违规被取消资格或其他原因造成该岗位空缺的,不再递补。
4.取得体检资格的人员因自愿放弃体检或体检不合格造成该岗位空缺的,不再递补。
5.因考察不合格造成该岗位空缺的,不再递补。
6.拟录用人员须在2027年7月31日前取得相应教师资格证或教师资格考试合格证明,未按时取得将解除人事关系。
7.咨询电话:0572-6228136、0572-6228156
8.监督投诉电话:0572-6228110
9.本公告由长兴县教育局负责解释。