招聘1300人
国家电网有限公司
2026年招聘高校毕业生
公告(第一批)
国家电网有限公司(以下简称“公司”)2026年招聘高校毕业生工作已启动,热烈欢迎广大高校毕业生应聘。现将有关事项公告如下:
公司简介
国家电网有限公司成立于2002年12月29日,是根据《公司法》设立的中央直接管理的国有独资公司,注册资本8295亿元,以投资建设运营电网为核心业务,是关系国家能源安全和国民经济命脉的特大型国有重点骨干企业。
公司经营区域覆盖我国26个省(自治区、直辖市),供电范围占国土面积的88%,供电人口超过11亿。近20多年来,国家电网持续保持全球特大型电网最长安全纪录,建成42项特高压输电工程,成为世界上输电能力最强、新能源并网规模最大的电网,公司专利拥有量持续排名央企第一。公司位列2025年《财富》世界500强第3位,连续21年获国务院国资委业绩考核A级,连续12年获标准普尔、穆迪、惠誉三大国际评级机构国家主权级信用评级(标普A+、穆迪A1、惠誉A+),连续10年获中国500最具价值品牌第一名,连续8年位居全球公用事业品牌50强榜首,是全球最大的公用事业企业,也是具有行业引领力和国际影响力的创新型企业。
公司下属单位(以下简称“各单位”)列表及简介详见公司人力资源招聘平台(以下简称“招聘平台”,网址:https://zhaopin.sgcc.com.cn)“单位一览”栏目。
招聘批次
2026年公司统一组织实施四批次招聘,分别为国调网调提前批、第一批、第二批、第三批。各批次招聘单位范围由各单位根据招聘需求确定,以各单位招聘公告为准。
招聘流程和进度安排
一
发布招聘公告
公司在招聘平台公布考试大纲、总体招聘工作安排。各单位视工作进展情况,分批次在招聘平台的“招聘公告”栏目发布公告,包括单位简介、招聘安排、报名条件、需求信息、联系方式等内容。各批次招聘公告发布时间分别为:国调网调提前批2025年10月18日、第一批2025年11月14日(报名截止时间11月24日)、第二批2026年3月前、第三批2026年5月前(如受不可抗力影响,发布时间另行通知)。
二
应聘毕业生投递简历
1.填写个人简历。应聘毕业生应通过招聘平台填写个人信息,及时上传“学信网”学籍验证报告等附件,确保信息真实、完整、有效。应聘毕业生填写的院校、专业等信息应与学籍验证报告一致。相关信息提交后不能更改,请应聘毕业生仔细检查后再提交。
2.填报应聘单位。各单位招聘公告发布之日起,应聘毕业生可在招聘平台填报应聘单位。每人每批次招聘可填报公司二级单位志愿数量不超过3个,每个二级单位志愿下可选择2个三级单位(地市公司级单位)或四级单位(县公司级单位),填报截止日期以各单位招聘公告为准。应聘志愿提交后原则上不能更改,确需更改的,可在“个人中心”的“我的工作申请”栏目提交撤销应聘单位的申请。应聘单位一般在5日内处理该申请,审核通过后,应聘人可申请新的工作单位,其志愿顺序与撤销志愿相同。
三
组织招聘笔试
1.按批次组织统一笔试。时间初定为国调网调提前批2025年11月1日、第一批2025年12月7日、第二批2026年3月、第三批2026年5月(时间如有调整,以招聘平台发布的考试公告为准)。
2.笔试范围详见各科目考试大纲。
3.笔试前1~2周,各单位通过手机短信、招聘平台站内消息、短消息、电话等方式,通知入围毕业生参加考试,未入围的不再另行通知。
4.接到公司多家单位笔试通知的考生,只能选择参加一家单位的笔试。请按照应聘意愿慎重选择,考试志愿一经选择,不可更改。笔试成绩在各单位之间通用。
5.笔试地点一般为应聘单位所在地,请考生按各单位招聘考试公告或通知要求,在规定时间携带相关资料提前到考试地点参加资格审查。如受不可抗力影响,考试地点的调整以各单位通知要求为准。
四
查询笔试成绩
公司将在笔试结束后3个工作日内发布笔试成绩,考生可登录招聘平台“个人中心”,查询本人笔试成绩。
五
组织招聘面试
招聘面试由各单位按照公司统一要求自行组织,具体面试安排以各单位通知为准。
六
公示拟录用人选
各单位在公司核准拟录用人选名单后的2个工作日内,在招聘平台公示。
提示
(一)应聘者需对个人信息的完整性、真实性和一致性负责,并妥善保管个人信息,防止信息被他人冒用。为保证及时收到考试相关信息、通知,请保持通信畅通,如应聘者电话、手机号码发生变更,请及时登录招聘平台予以更新。
(二)招聘政策咨询请按照各单位招聘公告发布的联系方式,与应聘单位联系。招聘平台系统操作咨询请拨打400-1095-598(此电话不受理招聘政策咨询)。
声明
(一)“国家电网有限公司人力资源招聘平台”网站为公司及下属单位发布招聘高校毕业生相关信息的唯一官方网站,未授权其他网站、社交媒体、个人或机构发布任何招聘信息。对于发布虚假招聘信息的个人或机构,我公司保留追究法律责任的权利。对应聘者因虚假招聘造成的损失,我公司不承担任何责任。
(二)我公司不组织任何形式的考前培训,任何针对我公司招聘笔试和面试的辅导班、考试教材、复习资料,均与我公司无关。
(三)我公司在招聘过程中不收取报名费、中介费、手续费、资料费等任何费用。
01
国家电网有限公司华北分部
招聘岗位
国家电网有限公司第一纪律检查中心(工作地点:北京市)纪检管理(约2人)。
注:最终招聘数量将根据上级单位核定情况相应调整。
联系方式
招聘政策咨询:010-83581224、83581225、83581492
(注:仅受理2026年高校毕业生第一批招聘公告发布报名期间,报考华北分部考生本人咨询,不受理公司系统其他分部、省公司、直属单位的招聘咨询。)
招聘平台技术支持:40010-95598
(注:此电话不受理招聘政策咨询。)
02
国家电网有限公司华东分部
岗位信息
招聘岗位:国家电网有限公司第二纪律检查中心主管
专业类别:法学类相关专业
需求数量:约1人
工作地点:上海市
注:最终招聘数量将根据上级单位核定情况相应调整。
联系方式
招聘联系电话:021-38732149
招聘咨询邮箱:zhaopin@ec.sgcc.com.cn
通讯地址:上海市浦东南路882号国家电网有限公司华东分部党委组织部(人力资源部)
邮政编码:200120
03
国家电网有限公司华中分部
招聘需求
最终招聘数量将根据上级单位核定情况相应调整。
联系方式
(一)国家电网有限公司华中分部招聘政策咨询
招聘政策咨询电话:027-86765226(此电话仅受理报考国家电网有限公司华中分部考生咨询)。
咨询电话仅在报名考试期间受理应聘毕业生本人咨询,咨询时间为工作日08:30-12:00,14:30-17:30。
(二)国家电网有限公司人力资源招聘平台咨询
招聘平台系统操作咨询:400-1095-598(此电话不受理招聘政策咨询)
04
国家电网有限公司东北分部
招聘计划
注:1.招聘专业指主修专业,不包含辅修专业及第二学位专业。
2.最终招聘数量将根据上级单位核定情况相应调整。
联系方式
咨询电话:024-23126577
电子邮箱:dbfbzp@163.com
05
国家电网有限公司西北分部
需求信息
联系方式
招聘政策咨询:029-87506888(工作日9:00-12:00,14:00-17:00)
招聘平台系统操作咨询:400-1095-598(此电话不受理招聘政策咨询)
06
国网北京市电力公司
招聘需求及条件
(一)招聘单位
1.公司本部:电力调度控制中心。
2.供电公司(16家):通州供电公司、昌平供电公司、门头沟供电公司、房山供电公司、大兴供电公司、平谷供电公司、怀柔供电公司、密云供电公司、顺义供电公司、延庆供电公司(以上10家供电公司含少量乡镇供电所专项补员);城区供电公司(含少量天安门供电服务中心运维值班专项补员)、朝阳供电公司、海淀供电公司、丰台供电公司、石景山供电公司、亦庄供电公司。
3.业务单位(13家):检修分公司、工程公司、客户服务中心、物资分公司、党校(人才服务公司)、电力建设工程咨询分公司、电缆分公司、经济技术研究院、电力科学研究院、信息通信分公司、城市照明管理中心、新能源汽车服务有限公司、综合能源服务有限公司。
(二)招聘岗位
调控运行、继电保护、设备运检、电气试验、电网建设、营销服务、电网规划设计、新型电力系统建设、科技创新研发、信息通信运维、培训师等核心业务一线生产或技术岗位。
(三)招聘计划及专业
1.招聘计划:2026年第一批招聘需求人员数量约为320人,最终招聘数量将根据上级单位核定情况相应调整,上述招聘数量含提前批校园招聘数量。
2.招聘专业主要包括:电工类专业(包含电气工程、电力系统及其自动化、电气工程及其自动化、高电压与绝缘技术等),电子信息类专业(包含人工智能、网络与信息安全、计算机科学与技术、计算机技术、计算机软件与理论、软件工程、信息与通信工程、通信与信息系统等)。
少量招收:控制科学与工程、新能源科学与工程、土木工程、测绘工程、机械工程、会计学、技术经济及管理、市场营销、人力资源管理、工程管理、法律等专业毕业生。
应聘专业应为主修专业,且与教育部学籍在线验证报告中专业一致。
联系方式
(一)国家电网有限公司招聘平台系统操作联系方式
技术支持电话:40010-95598
技术支持邮箱:rlzyb@sgcc.com.cn
(二)国网北京市电力公司招聘政策咨询联系方式
联系电话:010-63121655、63121649
(工作日9:00-11:30;14:00-17:00)
电子邮箱:ryzp010@bj.sgcc.com.cn
07
国网天津市电力公司
需求信息
1.招聘单位:公司调控中心;10家地市供电公司:国网天津滨海、城东、城南、城西、东丽、蓟州、宁河、宝坻、武清和静海公司;12家业务单位:国网天津经研院、电科院,国网天津高压、电缆、建设、信通、物资公司,国网天津营销服务中心(计量中心)、党校(培训中心),送变电公司、电动汽车公司、综合能源公司;1家代管单位:天津市路灯管理处。
2.招聘岗位:规划、建设、运行、运维检修、营销、信息通信、物资和培训教育等专业一线岗位。
3.招聘专业及人数:招聘专业是指应聘毕业生在校主修专业,且与《教育部学籍在线验证报告》(学信网)中专业一致。招聘专业以电工类为主,适量招聘非电工类专业,具体招聘专业以上级单位最终下达为准。
注:上述招聘数量含提前批校园招聘数量,最终招聘数量将根据上级单位核定情况相应调整。
4.根据上级单位最终下达计划,公司层面统一招聘录用,结合应聘毕业生所学专业、学历层次、院校类别和招聘考试成绩等,参考应聘毕业生意向,进行单位分配。
联系方式
官方网站:国家电网有限公司人力资源招聘平台(https://zhaopin.sgcc.com.cn)
招聘平台技术支持电话:4001095598
招聘政策咨询电话:022-24408926(接听时间:工作日9:00-12:00/14:00-17:00)
招聘政策咨询邮箱:zhaopin@tj.sgcc.com.cn(邮件主题:应聘咨询-姓名-联系电话)
注:上述电话和邮箱仅在报名期间受理应聘毕业生本人咨询国网天津市电力公司招聘政策。请有意应聘国网天津市电力公司的毕业生密切关注国家电网有限公司人力资源招聘平台招聘信息及最新公告。
08
国网河北省电力有限公司
招聘单位
(一)省会城市单位:省调控中心,电科院、经研院、建设公司、信通公司、超高压公司、送变电公司、物资公司、营销中心、培训中心等单位,石家庄供电公司。
(二)其他地市公司:雄安新区供电公司、邯郸供电公司、保定供电公司、邢台供电公司、沧州供电公司、衡水供电公司。
(三)县(市、区)公司:公司所属县(市、区)供电企业。
招聘计划
招聘专业类别为电工类、电子信息类、其他工学类、财会类、管理类及其他专业,招聘专业是指主修专业,不包含辅修专业。最终招聘数量将根据上级单位核定情况相应调整,第一批招聘数量(含提前批校园招聘数量)暂定如下:
联系方式
(一)国家电网有限公司招聘平台系统操作联系方式
技术支持电话:40010-95598
技术支持邮箱:rlzyb@sgcc.com.cn
(二)国网河北省电力有限公司招聘咨询联系方式
电子邮箱:hbpchr@he.sgcc.com.cn
咨询电话:0311-87933360(工作日上午9-11点、下午15-17点)
电子邮箱和咨询电话仅接受应聘毕业生本人咨询。其中,电子邮件标题须注明关键字“应聘咨询”以及应聘毕业生本人院校、姓名和手机号码,如“应聘咨询:XXXX大学-李XX-139XXXX9999”;电子邮件中的问题表述需简洁明了、清楚易懂。
09
国网冀北电力有限公司
招聘需求信息
(一)招聘数量
冀北公司2026年高校毕业生招聘(第一批)约530人。上述招聘数量含提前批校园招聘数量,最终招聘数量将根据上级单位核定情况相应调整。
(二)招聘对象
在京单位主要招聘研究生学历毕业生,京外单位招聘本科及以上学历毕业生。
招聘专业以电工类专业为主,少量招聘通信工程、计算机科学与技术、机械设计制造及其自动化、土木工程、热能工程、环境工程、财务管理、会计学、法学、马克思主义哲学、信息管理、技术经济及管理、人力资源管理等相关专业毕业生(具体专业需求以上级单位最终下达为准)。
以上专业均指主修专业,不包含辅修专业。
联系方式
咨询电话:010-56583240
咨询时间:报名期间工作日上午10点至12点、下午15点至17点(仅接受应聘考生本人咨询)
电子邮箱:jibeizhaopin2023@163.com
10
国网山西省电力有限公司
需求信息
(一)招聘单位
1.省会城市。国网山西省电力有限公司电力调度控制中心、国网山西电科院、国网山西经研院、国网山西建设分公司、国网山西送变电公司、国网山西信通公司、国网山西物资公司、国网山西营销服务中心、国网山西超高压变电公司、国网山西超高压输电公司、国网山西技培中心、国网太原供电公司等单位。
2.其他地级市。国网运城、临汾、晋城、长治、吕梁、晋中、忻州、大同、朔州、阳泉供电公司等单位。
3.县(市、区)。公司所属县(市、区)供电公司。
(二)招聘范围
根据国家电网有限公司统一安排,国网山西省电力有限公司2026年第一批高校毕业生招聘主要面向电工类、电子信息类、财务会计类、其他工学类、管理类专业大学本科及以上学历应届毕业生。
(三)招聘计划
2026年第一批高校毕业生招聘计划人数约445人(含提前批校园招聘数量),最终招聘数量将根据上级单位核定情况相应调整。第一批招聘计划(含提前批校园招聘数量)暂定如下:
联系方式
联系单位:国网山西省电力有限公司人力资源部
联系地址:山西省太原市长风商务区谐园路3号
邮政编码:030021
招聘政策咨询:0351-85713558571356
招聘平台系统操作咨询:4001095598
11
国网山东省电力公司
需求信息
1.招聘计划:2026年公司第一批招聘计划约1300人,上述招聘数量含提前批校园招聘数量,最终招聘数量将根据上级单位核定情况相应调整。
2.用人单位及工作岗位
(1)用人单位
国网济南供电公司等市县供电公司,国网山东电科院、国网山东经研院、国网山东信通公司、国网山东超高压公司、山东送变电公司等部分业务单位。
(2)工作岗位
主要安排在市县供电公司生产一线和业务单位专业技术、技能岗位,包括:电网调控运行、输电运检、变电运检、城区配电、电力营销、带电作业、送变电施工、信息通信运维、工程建设技术等。
联系方式
邮箱:SDDL2026ZP@163.com
咨询电话:15665715683接听时间为工作日9:00-12:00,14:00-17:00。本咨询电话仅在招聘报名期间,受理应聘毕业生本人咨询,感谢您的理解!
12
国网上海市电力公司
招聘需求
1.电气工程类专业招收大学本科及以上学历,主要包括电气工程及其自动化、电力系统及其自动化、电气工程、电力电子与电力传动、高电压与绝缘技术等专业。
2.非电气工程类专业招收硕士研究生及以上学历,主要包括电子信息类专业(包括计算机科学与技术、软件工程、人工智能、网络与信息安全、信息与通信工程等),其他工学类专业(包括土木工程、测绘工程、测控技术与仪器等),财会类专业(包括财务管理、会计学等),管理类专业(包括企业管理、人力资源管理、技术经济及管理、项目管理等)、其他专业(包括新闻、法律、应用心理学、教育管理、外语等)。
3.上述专业均指最高学历阶段的主修专业,不包含第二学位。
4.公司组织架构高度扁平化,无县公司。本次招聘的岗位涉及公司所属地市供电公司和相关专业公司,主要安排至生产一线的技术、技能类等岗位。具体岗位和招聘人数如下:
注:上述招聘数量含提前批校园招聘数量,最终招聘数量将根据上级单位核定情况相应调整。
联系方式
1.联系人:刘老师
2.联系电话:021-28925563(此电话仅工作日上午9:00-11:00,下午2:00-4:00,仅面向应聘学生本人受理招聘政策咨询,如招聘平台系统操作咨询请拨打电话400-1095-598)
3.联系邮箱:
zhaopin@sh.sgcc.com.cn
4.联系地址:上海市浦东新区源深路1122号20楼党委组织部(人力资源部);邮编:200122
5.公司网址:www.sh.sgcc.com.cn
6.公司各单位简介:在招聘平台可查看各单位介绍及地理位置。
13
国网江苏省电力有限公司
需求信息
说明:招聘专业均指主修专业,不包含辅修专业及第二学位。上述招聘数量含提前批校园招聘数量,最终招聘数量将根据上级单位核定情况相应调整。
联系方式
(一)国家电网公司招聘平台操作联系方式
技术支持电话:40010-95598
技术支持邮箱:rlzyb@sgcc.com.cn
(二)国网江苏省电力有限公司联系方式
咨询电话:025-8508238618652011160
咨询电话仅在报名考试期间受理应聘毕业生本人咨询,接听时间为工作日9:00-12:00、14:00-17:00。
更多招聘事宜请关注“国网江苏电力校园招聘”公众号。
14
国网浙江省电力有限公司
需求信息
浙江公司第一批招聘(含提前批校园招聘)人数约1170人,最终招聘数量将根据上级单位核定情况相应调整,具体需求信息如下:
招聘岗位主要安排在地市、县供电公司生产一线和直属单位专业技术、技能岗位,包括:电网调控运行、输电运检、变电运检、配电运检、电力营销、送变电施工、信息通信运维、工程建设等。
联系方式
咨询电话仅报名考试期间受理应聘毕业生本人咨询,受理时间为工作日9:00-11:00、14:30-16:30。
15
国网安徽省电力有限公司
需求信息
安徽公司第一批次招聘单位包括合肥、芜湖等16家地市供电公司(含所属县公司)和相关直属单位,主要安排在市、县供电公司生产一线岗位和直属单位专业技术、技能岗位等。专业需求信息如下(均指主修专业,不包含第二学位):
注:招聘数量含提前批校园招聘数量,最终招聘数量将根据上级单位核定情况相应调整。
联系方式
技术支持电话:40010-95598
咨询电话:0551-63605187(报名期间工作日09:30-11:30、15:30-17:30,仅受理应聘毕业生本人咨询)
通信地址:安徽省合肥市黄山路9号国网安徽省电力有限公司(邮政编码230022)
公司网址:
http://www.ah.sgcc.com.cn
16
国网福建省电力有限公司
需求信息
(1)招聘计划
公司第一批招聘计划约802人(包含提前批校园招聘),最终招聘数量将根据上级单位核定情况相应调整。
(2)具体用人单位及岗位
具体用人单位包括:福州、厦门等地市供电公司;福清、晋江、建瓯等县供电公司;经研院、电科院、水口集团公司、送变电公司等直属单位。
岗位包括:电网调控运行、输电运检、变电运检、城区配电、电力营销、乡镇及农村配电营业、通信运检、网络安全、数据管理、水电运维及检修、送变电施工等岗位。
(3)招聘专业目录及人数
说明:招聘专业均指主修专业,不包含辅修专业及第二学位。最终招聘数量将根据上级单位核定情况相应调整。上述招聘数量包含提前批校园招聘数量。
联系方式
(一)国家电网公司招聘平台技术支持
联系电话:400-10-95598
电子邮箱:rlzyb@sgcc.com.cn
(二)公司联系方式
联系地址:福建省福州市五四路257号国网福建省电力有限公司人力资源部邮编:350003
咨询电话:0591-87076832
咨询电话仅在报名考试期间受理应聘毕业生本人咨询,接听时间为工作日8:30-12:00、14:30-17:30。
电子邮箱:zhaopin@fj.sgcc.com.cn
17
国网湖北省电力有限公司
需求信息
招聘专业均指主修专业。
备注:以上招聘人数含提前批校园招聘人数,最终招聘数量将根据上级单位核定情况相应调整。
联系方式
(一)国家电网有限公司招聘平台系统操作联系方式
技术支持电话:40010-95598
技术支持邮箱:rlzyb@sgcc.com.cn
(二)国网湖北省电力有限公司招聘咨询联系方式
招聘政策咨询电话:
027-88566446;027-88566450
咨询电话仅在报名考试期间受理应聘者本人咨询,接听时间为工作日9:00-12:00,14:30-18:00。
18
国网湖南省电力有限公司
需求信息
说明:
1.招聘专业均指主修专业。
2.本次仅公布第一批招聘计划,包含校园招聘及定向预签计划。最终招聘数量将根据上级单位核定情况相应调整。
联系方式
招聘热线:
0731-85333241(仅招聘工作时间:8:30-12:00,14:00-17:30)
联系地址:
长沙市新韶东路398号,国网湖南省电力有限公司党委组织部(人力资源部)
邮政编码:410004
19
国网河南省电力公司
需求信息
(一)招聘层次、专业
电工类专业:研究生、本科生。
非电工类专业:研究生,包括电子信息类、其他工学类、财务类、管理类、其他专业。
(二)用人单位
公司所属市、县供电公司,部分直属单位。
(三)招聘岗位
(四)招聘人数
约1000人(含提前批校园招聘数量),最终招聘数量将根据上级单位核定情况相应调整。
联系方式
电子邮箱:hndl_zp@126.com
咨询电话:
0371-67902918、0371-67903495(此电话仅工作日,面向应聘毕业生本人受理公司招聘咨询,如招聘平台系统操作咨询请拨打400-1095-598)
公司网址:
http://www.ha.sgcc.com.cn
20
国网江西省电力有限公司
需求信息
招聘人数约700人。招聘专业均指主修专业,不包含辅修专业及第二学位。
注:1.上述招聘数量含提前批校园招聘数量。
2.本批统一考试最终招聘数量将根据上级单位核定情况相应调整。
联系方式
(一)国家电网有限公司招聘平台系统操作联系方式
技术支持电话:40010-95598
技术支持邮箱:rlzyb@sgcc.com.cn
(二)国网江西省电力有限公司招聘咨询联系方式
咨询电话:0791-87493131(仅在报名考试期间受理应聘者咨询),工作日上午9:00-12:00、下午14:30-17:30期间由应聘者本人咨询。
咨询邮箱:sgjxjob@163.com
21
国网辽宁省电力有限公司
需求信息
(一)招聘专业
电工类:电气工程、电力系统及其自动化等专业。
计算机类:计算机科学与技术、计算机应用技术、软件工程、信息安全等专业。
通信类:通信工程、信息工程、信息与通信工程、通信与信息系统等专业。
(二)学历要求
电工类:大学本科及以上。
计算机类、通信类:硕士研究生及以上。
(三)招聘人数
约580人。
(四)招聘单位及岗位
说明:
1.上述招聘数量含提前批校园招聘数量,最终招聘数量将根据上级单位核定情况相应调整。
2.毕业生在提交报名前,建议向报考意向单位咨询本人专业、学历等是否符合该单位招聘岗位需求,因本人不符合该单位招聘条件仍提交报名而导致资格审核无法通过,后果由本人自负。
联系方式
招聘政策咨询电话:
024-23145435(接听时间:工作日9:00-11:00;14:00-17:00)
邮箱:
gwlndl2023@163.com(邮件主题:2026第一批-姓名-专业)
邮寄地址:国网辽宁省电力有限公司人力资源部(辽宁省沈阳市和平区宁波路18号)
邮政编码:110006
招聘平台技术支持电话:4001095598
22
国网吉林省电力有限公司
需求信息
上述招聘数量含提前批校园招聘数量,招聘需求计划中的岗位、专业及最终招聘数量将根据上级单位核定情况相应调整,毕业生就业单位以双方签订的就业协议为准。
联系方式
咨询电话:
0431-85793711;0431-85793145
邮箱:gwjldlzp@163.com
(咨询电话仅限招聘期间应聘者本人咨询,受理时间为工作日8:30—11:30、13:30—17:00)
23
国网黑龙江省电力有限公司
需求信息
国网黑龙江省电力有限公司所属二级单位需求信息
国网黑龙江省电力有限公司县供电企业需求信息
以上需求信息为预计招聘人数(以上招聘数量含提前批校园招聘数量),最终招聘数量将根据上级单位核定情况相应调整。
联系方式
联系单位:国网黑龙江省电力有限公司党委组织部(人力资源部)
联系地址:黑龙江省哈尔滨市南岗区汉水路301号
邮政编码:150090
联系电话:
0451-53687883、53687890
招聘平台系统操作咨询:
400-1095-598
24
国网内蒙古东部电力有限公司
需求信息
招聘单位包括国网蒙东电力调控中心、国网蒙东数字化事业部、国网蒙东物资事业部、国网蒙东经研院、国网蒙东电科院、国网蒙东建设分公司、国网内蒙古超特高压公司、国网蒙东供电服务监管与支持中心;国网呼伦贝尔供电公司、国网兴安供电公司、国网通辽供电公司、国网赤峰供电公司等四家市供电公司及所属县级供电企业。本批次招聘人数约500人(含提前批校园招聘数量),第二批次招聘计划将于2026年择期公布。招聘岗位信息见下表。
联系方式
邮政编码:010020
通讯地址:内蒙古呼和浩特市赛罕区鄂尔多斯东街11号国网蒙东电力人力资源部
联系电话:0471-6215116
25
国网陕西省电力有限公司
需求信息
我公司本批次招聘计划约810人(含提前批校园招聘数量),最终招聘数量将根据上级单位核定情况相应调整。所需专业均指主修专业,不包括第二学历或学位,专业名称以学籍验证报告为准,专业类别以国家电网有限公司人力资源招聘平台分类为准。具体需求信息如下:
电工类专业主要包括:电气工程、电力系统及其自动化、智能电网与控制、高电压与绝缘技术、电机与电器、电工理论与新技术、电力电子与电力传动、电气工程及其自动化、电气工程与智能控制等。
电子信息类专业主要包括:计算机科学与技术、人工智能、通信工程、信息安全等。
其他工学类专业包括:土木工程、土木工程(输电工程)等。
金融财务类专业主要包括:会计学、财务管理、审计学等(不含金融类专业)。
管理类专业主要包括:技术经济、技术经济及管理等。
其他专业主要包括:法学、法律等。
联系方式
咨询时间:
9:30-11:30,16:00-18:00(工作日)
咨询电话:
029-81002134(限应聘者本人)
邮箱:
sx_rzyg@163.com(请注明发件人姓名及联系电话)
通讯地址:
陕西省西安市柿园路218号(国网陕西省电力有限公司人力资源部)
邮政编码:710048
26
国网甘肃省电力公司
需求信息
国网甘肃电力本批预计招聘毕业生约616人,具体如下:
说明:
1.以上招聘数量为我公司预计人数,最终招聘数量将根据上级单位核定情况相应调整。
2.上述招聘数量含订单计划培养高校毕业生12人及提前批校园招聘数量。
3.未参与本次招聘的用人单位招聘岗位以及其他招聘需求信息请关注第二批招聘公告。相关招聘需求信息请关注国网人资招聘平台相关公告。
联系方式
技术支持:4001095598(招聘平台系统操作问题咨询)
咨询电话(报名期间开通,工作日9:30至11:00、14:30至17:00接听):
省公司人力资源部咨询电话:
0931-2968266,0931-2968278,邮箱:gssgcc@163.com(邮箱只接受招聘政策咨询,不接受简历提交、应聘报名)。
27
国网青海省电力公司
需求信息
备注:1.专业应为主修专业,且与教育部学籍在线验证报告中的专业一致,不包含辅修专业及第二学位。
2.最终招聘数量将根据上级单位核定情况相应调整。
3.上述招聘数量含提前批校园招聘及已签订培养协议的“订单”“定向”生数量。
联系方式
技术服务:4001095598(招聘平台操作问题咨询)
招聘咨询:0971-6078740(仅在报名期间受理应聘者本人咨询)
受理时间:工作日上午10:00-12:00
下午15:00-18:00
企业网址:
http://www.qh.sgcc.com.cn
28
国网宁夏电力有限公司
需求信息
说明:招聘专业均指主修专业,不包含辅修专业及第二学位。上述招聘数量含提前批校园招聘数量,最终招聘数量将根据上级单位核定情况相应调整,不再另行通知。
联系方式
国网招聘平台系统操作咨询电话:4001095598。
公司所属各单位招聘咨询电话、地址等信息如下。咨询电话仅受理应聘毕业生本人咨询,接听时间为报名至考试期间工作日上午9:00-12:00;下午14:00-17:00。
29
国网新疆电力有限公司
招聘数量及岗位
国网新疆电力有限公司所属招聘单位2026年第一批招聘高校毕业生约1200人,最终招聘数量将根据上级单位核定情况相应调整,上述招聘数量含提前批校园招聘数量。具体招聘专业、学历等要求可电话咨询相应意向单位。
本次招聘岗位涉及省级电力调度控制中心、15家地(州、市)供电公司(含县级供电公司)、9家省级业务单位和2家合资公司,主要安排在上述招聘单位专业技术岗位和生产一线技能岗位。
招聘专业
电工类:研究生(电气工程、电力系统及其自动化、高电压与绝缘技术、电力电子与电力传动、电工理论与新技术等专业)、本科(电气工程及其自动化、智能电网信息工程、电力工程与管理等专业)、专科(仅限与我公司签约委培学生)。
电子信息类:研究生(计算机技术、计算机科学与技术、人工智能、软件工程、网络与信息安全、信息与通信工程等专业)、本科(计算机科学与技术、软件工程、信息安全、通信工程、电子信息工程等专业)。
其他工学类:土木工程、机械工程、控制工程、自动化、测控技术与仪器、热能工程、能源动力(储能技术)、能源与动力工程、化学工程与工艺、材料科学与工程、测绘工程、环境科学与工程等专业。
财会类:财务管理、会计学、审计学等专业。
管理类:工程管理、工程造价、人力资源管理、物流工程与管理、物流管理等专业。
其他专业:法学、马克思主义哲学、物理学、应用数学等专业。
★最终招聘专业将根据上级单位核定情况相应调整。对于按照“电子信息”“机械”“材料与化工”“资源与环境”“能源动力”“土木水利”等专业学位类别招生、已经在读的工程类专业学位研究生,学籍验证报告专业名称须明确到具体专业领域。
咨询电话及邮箱
联系人:陈老师
联系电话:0991-2926656(工作日,10:00-12:00、16:00-18:00,仅面向应聘学生本人受理招聘政策咨询,如招聘平台系统操作咨询请拨打电话400-1095-598)
电子邮件:xjdwzp@126.com
30
国网四川省电力公司
注:详细需求信息见国家电网有限公司人力资源招聘平台(https://zhaopin.sgcc.com.cn)发布的《国网四川省电力公司2026年高校毕业生招聘公告(第一批)》。
一、公司将根据应聘人数、生源质量、考核成绩等具体情况,适度调剂调整相关用人单位的招聘人数与专业,最终招聘数量将根据上级核定情况相应调整。
二、应聘毕业生报名前,请认真阅读公告要求,应注意“第一意向单位”优先的原则,审慎选择意向单位填报。
三、咨询方式
招聘政策咨询请按照《国网四川省电力公司2026年高校毕业生招聘公告(第一批)》发布的各用人单位联系方式,与应聘单位联系。只接受应聘毕业生本人在报名截止前工作日来电咨询,咨询时段:9:30-11:30、15:00-17:00。
国网四川省电力公司人力资源部联系电话:028-68135048,只接受应聘毕业生本人在报名截止前工作日来电咨询,咨询时段:15:00-17:00。
招聘平台系统操作请拨打咨询电话:400-1095-598。
以上信息存在疑问或歧义的地方统一以国网四川省电力公司人力资源部解释为准。
31
国网重庆市电力公司
招聘计划
2026年第一批高校毕业生招聘计划人数约508人,最终招聘数量将根据上级单位核定情况相应调整。上述招聘数量含提前批校园招聘数量和第一批统一考试招聘数量,其中,第一批统一考试招聘人数约116人(如表1所示)。对计划中任一招聘岗位,若报名或参考人数比例未达到开考或招录比例的,公司有权缩减或取消该岗位招录计划,存在疑问的地方统一以公司解释为准。
第一批统一考试招聘计划

联系方式
1.开放报名期间,考生如对招聘政策有相关疑问,请考生本人在工作日9:00-11:00、15:00-17:00期间来电咨询,咨询电话为023-63682355或023-63682312。
2.开放报名期间,考生如需修改国网招聘平台个人信息,可拨打4001095598,或发送邮件至(rlzyb@sgcc.com.cn),申请打开修改个人信息权限。
32
国网西藏电力有限公司
需求信息
2026年第一批招聘需求人员数量约612人,其中电工类专业约483人,非电工类专业约129人,详见附件。







最终招聘数量将根据上级单位核定情况相应调整,上述招聘数量含提前批校园招聘数量。
联系方式
联系人:李老师;联系电话:0891-6895396;咨询时间:工作日9:30-12:30,15:30-18:30,咨询电话仅在报名期间受理应聘毕业生本人咨询。
33
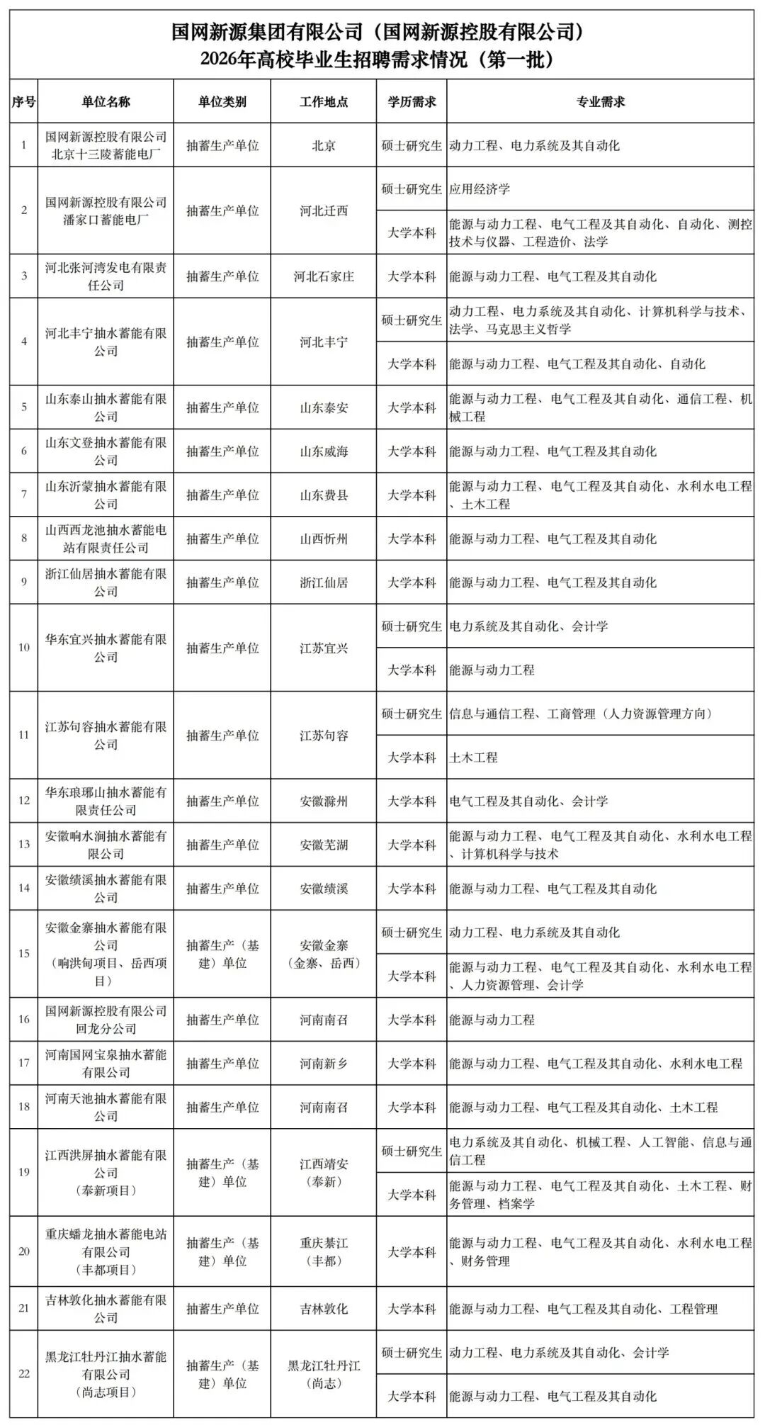
国网新源集团有限公司(国网新源控股有限公司)
招聘需求
本批次招聘国家统招计划内普通高等院校2026届大学本科及以上学历毕业生,拟招聘人数约520人,最终招聘数量将根据上级单位核定情况相应调整。
专业需求:能源与动力工程(水动方向)、水利水电工程、电气工程及其自动化、通信工程、计算机科学与技术、工程造价、工程管理、技术经济及管理、会计学、土木工程、人力资源管理等专业。应聘专业应为主修专业(不包含辅修专业和第二学位专业),且与教育部学籍在线验证报告中的专业一致。



联系方式
招聘咨询电话:
010-51967656,0432-64603461(周⼀⾄周五9:00-12:00、14:00-17:00接听,咨询电话仅在报名期间受理应聘毕业⽣本⼈咨询)。
招聘咨询邮箱:
sgxysgcczp@163.com
招聘平台技术⽀持电话:
40010-95598
招聘平台技术⽀持邮箱:
rlzyb@sgcc.com.cn
34
国网国际发展有限公司
需求信息

注:最终招聘数量将根据上级单位核定情况相应调整。上述招聘数量含提前批校园招聘数量。根据工作需要,上述岗位均有可能派驻境外工作,派驻国家及地区详见公司简介。
联系方式
联系人:丁老师
咨询邮箱:
hr@sgid.sgcc.com.cn(招聘政策咨询,请勿投递简历。优先回复邮件咨询。)
联系电话:
010-60616940(如无人接听请发送邮件咨询。)
35
中国电力技术装备有限公司
需求信息

本次招聘数量约14人(含提前批校园招聘数量),最终招聘数量将根据上级单位核定情况相应调整。户口指标以国家人社部批复为准。以上岗位需要能够接受驻外工作。
工作地点
北京(中国电力技术装备有限公司本部)
武汉(华中电力国际经贸有限责任公司)
联系方式
电子邮箱:
zhaopin@cet.sgcc.com.cn
联系电话:010-60617390
36
全球能源互联网集团有限公司
招聘需求和条件
(一)招聘需求
专业研究岗位约2人(电力系统及其自动化、电气工程、新能源科学与工程等专业方向),博士研究生学历。
期刊编辑岗位约1人(电力系统及其自动化、电气工程、新能源科学与工程等专业方向),硕士研究生及以上学历。
最终招聘数量将根据上级单位核定情况相应调整。
(二)应聘基本条件
1.具有良好的思想品质和道德素质,身体条件适应招聘岗位工作,未与其他单位签订就业协议。
2.年龄要求:博士研究生一般不超过33周岁;硕士研究生一般不超过28周岁。年龄计算的截止时间为2026年6月30日。条件特别优秀的可适当放宽。
3.届别要求:面向2026届高校毕业生,应聘者应在规定时间前取得国内高校正式学历、学位证书或教育部留学服务中心出具的学历(学位)认证。
4.语言要求:精通英语或熟练应用第二外语者优先,第二外语语种包括法语、西语、阿语、日语、俄语、葡语或其他语种。
5.服从岗位安排,可驻外工作。
联系方式
全球能源互联网集团有限公司党委组织部(人力资源部)
联系人:张老师
联系电话:010-63411792(招聘政策咨询)
电子邮箱:zhaopin@geidco.org
37
中国电力科学研究院有限公司
专业要求
电工类、电子信息类、其他工学类、金融财务类、其他专业等。
需求人数
招聘需求人员数量约200人,最终招聘数量将根据上级单位核定情况相应调整,上述招聘数量含提前批校园招聘数量。
联系方式
1.国网电网有限公司招聘平台系统操作问题联系方式
技术支持电话:40010-95598
技术支持邮箱:rlzyb@sgcc.com.cn
2.中国电力科学研究院有限公司招聘政策咨询联系方式
联系电话:010-82814999
仅限应聘者本人在工作时间咨询(9:00-12:00,14:00-17:00)
电子邮箱:
zhaopin@epri.sgcc.com.cn
通讯地址:北京市海淀区清河小营东路15号
38
国网电力科学研究院有限公司(南瑞集团有限公司)
需求信息
1.需求专业:电工类、电子信息类、其他工学类、金融财务类、管理类、其他专业等相关专业;
2.需求人数:约600人(含提前批校园招聘数量),最终招聘数量将根据上级单位核定情况相应调整。
联系方式
(一)招聘平台技术支持联系方式
技术支持电话:
40010-95598
技术支持邮箱:
rlzyb@sgcc.com.cn
(二)国网电科院(南瑞集团)政策咨询联系方式
政策咨询电话:
025-81096666-5
政策咨询邮箱:
campus-hr@sgepri.sgcc.com.cn
仅在报名期间,受理应聘毕业生本人咨询。
39
国网经济技术研究院有限公司
需求信息

注:最终招聘数量将根据上级单位核定情况相应调整。上述招聘数量含提前批校园招聘数量。
咨询方式
电子邮箱:
zhaopin@chinasperi.sgcc.com.cn
联系电话:
010-66602223,王老师
010-66602654,刘老师
40
国网能源研究院有限公司
需求信息

注:最终招聘数量将根据上级单位核定情况相应调整,上述招聘数量含提前批校园招聘数量
联系方式
邮箱:gwnyyzhaopin@126.com
电话:010-66603873、010-66603924
41
国网电力工程研究院有限公司
需求信息
1.专业要求:
(1)电工类
(2)电子信息类(包括计算机类等相关专业)
(3)其他工学类(包括土建类、机械工程类、材料工程类、测绘类、热能动力类、水利水电类、安全工程类、环境工程类等相关专业)
(4)管理类(包括管理科学与工程类等相关专业)
(5)其他专业(包括力学、气象学、地质学、应用数学等相关专业)
2.需求人数:约39人。
注:最终招聘数量将根据上级单位核定情况相应调整,上述招聘数量含提前批校园招聘数量。
招聘岗位
科研岗位。
工作地点
北京。
联系方式
(一)国家电网有限公司招聘平台系统操作问题联系方式
技术支持电话:4001095598
技术支持邮箱:rlzyb@sgcc.com.cn
(二)国网电力工程研究院有限公司招聘咨询联系电话
联系人:沈老师、李老师
联系电话:
010-58387165,010-58387050
仅限应聘者本人工作时间咨询
(工作日:9:00-12:00、14:00-17:30接听)
42
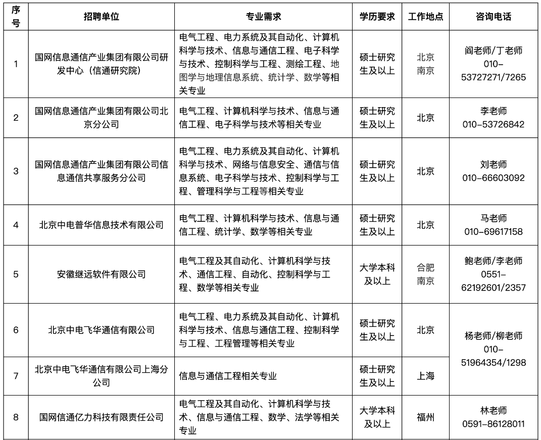
国网信息通信产业集团有限公司
招聘需求
国网信通产业集团本批次招聘毕业生数量约300人(含提前批校园招聘数量),最终招聘数量将根据上级单位核定情况相应调整。招聘专业以电工类和电子信息类专业为主,其他工学类、管理类及其他专业(法学、数学等)少量;招聘岗位以技术研发类及电网业务类为主,其他岗位少量。各单位招聘需求详情如下:



联系方式
招聘政策咨询电话:
010-53727271/7265(工作时间)
24小时客服热线:
400-888-0186
咨询邮箱:
zhaopin@sgitg.sgcc.com.cn
本单位仅受理应聘考生本人咨询,敬请谅解。
本招聘公告最终解释权属国网信息通信产业集团有限公司。
43
英大传媒投资集团有限公司
招聘需求
此次招聘合计共招聘岗位2个,约9人,工作地为北京。具体岗位如下:

*最终招聘数量将根据上级单位批复下达情况确定,上述招聘数量含提前批校园招聘数量。
联系方式
联系电话:010-63412212
地址:北京市东城区北京站西街19号英大传媒大厦
44
国网物资有限公司
需求信息

联系方式
企业网址:
http://www.sgm.sgcc.com.cn
联系电话:
010-60348094(如无人接听,请发送邮件咨询,邮箱地址zhaopin@sgm.sgcc.com.cn)
45
国网电力空间技术有限公司
招聘需求

招聘人数约8人,最终招聘数量将根据上级单位核定情况相应调整,上述招聘数量含提前批校园招聘数量。
联系方式
1.联系人:
010-66603359、19919965493
2.咨询时间:
上午9:00-12:00,下午2:00-4:00
3.招聘平台系统操作咨询电话:
400-109-5598(此电话不受理招聘政策咨询)
46
国网中兴有限公司
需求信息

本次招聘数量约9人,最终招聘数量将根据上级单位核定情况相应调整,上述专业均指主修专业,且应与学信网出具的学籍报告一致,进京户口指标需上级单位和国家有关部门核定后方可确定,公司将根据工作需要和录用人员能力特长,统一分配工作单位和岗位。
联系方式
联系电话:
010-63415670
咨询时间:
工作日上午9:00-10:00下午14:30-15:30
47
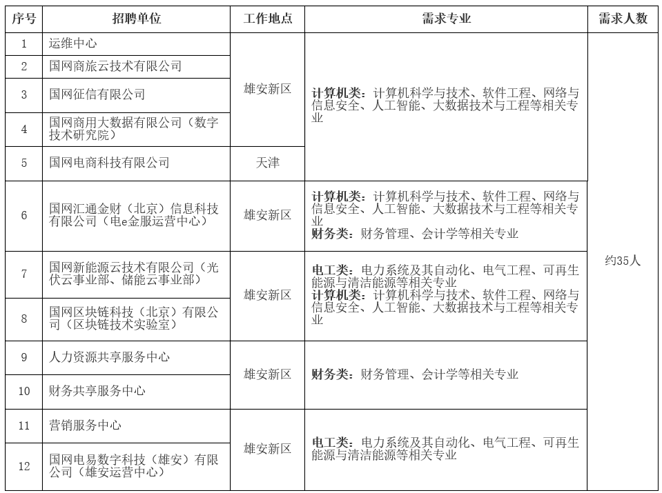
国网数字科技控股有限公司(国网雄安金融科技集团有限公司)
国网数科控股公司招聘需求

说明:要求大学本科及以上学历。最终招聘数量将根据上级单位核定情况相应调整,上述招聘数量含提前批校园招聘数量。
远光软件公司招聘需求

说明:要求大学本科及以上学历,其中,应聘北京、上海须硕士研究生及以上学历。最终招聘数量将根据上级单位核定情况相应调整,上述招聘数量含提前批校园招聘数量。
咨询方式
(一)咨询电话
1.国网数科控股公司(含整体报考政策咨询):
白老师010-58686903
翟老师010-58686731
2.远光软件公司:
王老师:010-53236600-3078
尚老师:0756-3399888-3726
(二)咨询时间
周一至周五
上午09:00-11:30
下午15:00-17:30
48
国网综合能源服务集团有限公司
需求信息
1.集团本部

2.国网绿色能源有限公司
3.国网(北京)综合能源规划设计研究院有限公司
4.国泰绿色能源有限责任公司
注:以上招聘人数约13人,最终招聘数量将根据上级单位核定情况相应调整。上述招聘数量含提前批校园招聘数量。
联系方式
联系人:宋老师
联系电话:
010-63505667(仅限本人咨询)
咨询时间:
工作日上午9:00-11:00下午15:00-17:00
49
国网智慧车联网技术有限公司
需求信息

备注:
1.最终招聘数量将根据上级单位核定情况相应调整
2.上述招聘数量含提前批校园招聘数量
联系方式
联系人:徐老师
联系电话:010-52617132
咨询时间:工作日8:30-12:00、14:00-17:30
50
国家电网有限公司信息通信中心
需求专业
电子信息类:计算机科学与技术、计算机应用技术、网络与信息安全、软件工程、数据科学、通信工程、信息与通信工程、通信与信息系统、电子科学与技术等相关专业。
电工类:电气工程、电力系统及其自动化、高电压与绝缘技术等相关专业,约1人。
其他工学类:控制工程相关专业,约1-2人。
管理类:统计学相关专业,约1-3人。
其他专业:应用数学相关专业,约1-2人。
招聘需求人数总计约42人,均要求硕士研究生及以上学历,最终招聘数量将根据上级单位核定情况相应调整。
联系方式
电子邮箱:gwxthr@sgcc.com.cn
联系电话:010-60617889
51
国家电网有限公司特高压建设分公司
招聘需求信息
根据公司业务发展,特高压公司拟公开招聘2026年高校应届毕业生。招聘人数约12人,最终招聘人数根据上级单位核定情况相应调整,上述招聘数量含提前批校园招聘数量。招聘具体需求如下:

联系方式
电子邮箱:
xiong-xiong@sgcc.com.cn
咨询电话:
010-63411541(接听时间:工作日9:00-11:00和15:00-17:00,仅面向应聘学生本人提供公司招聘政策咨询服务,如咨询招聘平台系统操作请拔打电话400-1095-598)
单位地址:北京市西城区南横东街8号都城大厦七层党委组织部(人力资源部)
邮编:100052
52
国家电网有限公司直流技术中心
岗位需求信息

注:最终招聘数量将根据上级单位核定情况相应调整。
联系方式
招聘咨询电话:
010-63411357(周一至周五9:00-12:00、14:00-17:00接听)
电子邮箱:
sgoc-zhaopin@sgcc.com.cn
53
国家电网有限公司客户服务中心
专业需求信息

注:招聘人数约8人,最终招聘数量将根据上级单位核定情况做相应调整,上述招聘数量含提前批校园招聘数量。工作地主要为天津,根据单位用人需求及应聘考生情况进行统一分配,工作地和工作单位可能进行调整。
联系方式
咨询电话:022-59013738(陈老师)
咨询时间:工作日9:00-17:00
联络邮箱:
gwkfxyzp@163.com(本邮箱不接收简历)
通讯地址:
天津市东丽区东丽湖丽湖环路21号邮编:300309
54
中共国家电网有限公司党校(国家电网有限公司高级管理人员培训中心)
需求信息
根据国家电网有限公司2026年度高校毕业生招聘计划,预计招收2026年高校应届毕业生约11人(最终招聘数量将根据上级单位核定情况相应调整,上述招聘数量含提前批校园招聘数量),主要从事理论研究、培训教学管理、智慧校园建设相关工作。专业需求如下:

联系方式
咨询电话:010-51978702
企业网址:http://www.sgu.com.cn
55
国家电网有限公司技术学院分公司
招聘岗位及专业
(一)招聘岗位:培训组织与实施技术、职业教育教学技术等相关岗位;
(二)工作地点:山东济南、山东泰安;
(三)招聘范围:2026年应届博士、硕士研究生;
(四)招聘专业:
1.电工类(电力系统及其自动化、电气工程等相近专业);
2.电子信息类(人工智能、网络空间安全、计算机应用技术等相近专业);
3.管理类(企业管理等相近专业);
4.金融财务类(会计学等相近专业);
5.其他专业(教育学等相近专业)。
报名截止时间为2025年11月24日。
(五)招聘计划:
学院2026年招聘计划约15人,最终招聘数量将根据上级单位核定情况相应调整,上述招聘数量含提前批校园招聘数量。
联系方式
党委组织部(人力资源部)
咨询电话:0531-82999693
咨询时间:工作日9:00-11:00、15:00-17:00,本咨询电话仅在招聘报名期间,受理应聘毕业生本人咨询,感谢您的理解!
招聘邮箱:
zhaopin@sgtc.sgcc.com.cn
56
北京智芯微电子科技有限公司
招聘需求
智芯公司2026年第一批招聘毕业生计划数量约50人,最终招聘数量将根据上级单位核定相应调整,上述招聘数量含提前批校园招聘数量。招聘专业以电工类和电子信息类专业为主,其他工学类、金融财务类及其他专业少量;招聘岗位以技术研发类为主,其他岗位少量。各单位招聘需求详情如下:

注:各单位咨询电话仅接受针对本单位情况及岗位信息的咨询,招聘考试工作安排及报考政策等相关问题请拨打招聘政策咨询电话(010-51966799)。
联系方式
招聘政策咨询电话:010-51966799(仅限应聘者本人报名期间工作时间咨询9:00-12:00,14:00-17:00)
咨询邮箱:
zhaopin@sgchip.sgcc.com.cn
57
国网英大国际控股集团有限公司
招聘范围及报名条件
(一)英大集团
1.2026年硕士研究生及以上应届毕业生;
2.具备较高的思想政治素质,品行端正,成绩优秀,身体健康,服从安排,诚实守信,爱岗敬业,团队合作精神强,无刑事犯罪和严重违反校纪校规记录;
3.专业及人数:金融、管理等专业共约2人;
4.工作地点:北京、上海。
(二)国家电网公司第七纪律检查中心
纪律检查中心为国家电网公司党组派出的纪律检查分支机构,协助支撑驻国家电网公司纪检监察组负责区域内或业务板块内所辖单位的纪检监督执纪问责,加强党风廉政建设和反腐败工作。其中,国家电网公司第七纪律检查中心(简称“第七纪检中心”)挂靠英大集团,负责金融、海外业务。招聘信息如下:
1.2026年硕士应届毕业生;
2.中共党员,具备较高的思想政治素质,品行端正,成绩优秀,身体健康,服从安排,诚实守信,爱岗敬业,团队合作精神强,无刑事犯罪和严重违反校纪校规记录;
3.专业及人数:法学专业共约3人;
4.工作地点:北京。
最终录用人数将根据上级单位核定情况相应调整。
其他
报名时间:11月14日﹣11月24日
报名咨询:谭老师
010-51960152
zp_yingdajituan@163.com
58
中国电力财务有限公司
招聘单位、岗位及条件
计划招聘单位、专业、学历需求如下:

联系方式
中国电力财务有限公司人力资源部,联系人:付老师;
联系电话:010-51960592
电子邮箱:zhaopin@cpfc.sgcc.com.cn
联系电话和电子邮件仅接受应聘毕业生本人咨询,咨询时间仅限工作日9:30-11:30、15:30-17:30。
59
英大泰和财产保险股份有限公司
报名条件和需求信息
1.基本要求:诚实守信,品行端正,遵守社会公德和职业道德;敬业爱岗,秉公履职,团结协作;遵纪守法,服从行业监管,无犯罪记录或不良从业记录;身体健康,能够承担岗位工作职责。
2.学历要求:硕士研究生及以上。
3.专业要求:金融财务类、管理类、电工类、电子信息类等。
4.需求机构:公司本部及分支机构。
5.工作地点:北京、上海、济南、南京等。
6.需求岗位及人数:保险业务管理岗(约10名左右),最终招聘数量将根据上级单位核定情况相应调整。
联系方式
联系人:王老师
座机:010-51967135
邮箱:ydcxzhaopin@163.com
60
英大泰和人寿保险股份有限公司
招聘需求

联系方式
考生遇有报名、资格审查、职位条件及招聘程序等具体问题,可直接拨打企业公布的联系电话进行咨询。
联系方式:010-58685665
010-58684622
61
英大长安保险经纪有限公司
招聘范围
金融学、保险学、会计学等相关专业2026年硕士研究生及以上应届毕业生。
工作地点
北京、上海、杭州等。对拟录用人员根据公司需要和本人协商确定工作地点,签订劳动合同。
招聘人数
约4人左右,最终招聘专业、人数将根据上级单位核定情况相应调整。
咨询方式
电子邮箱:
caib_rzb@sina.com(不接收纸质简历)
咨询电话:
010-60617088010-63414149
62
英大国际信托有限责任公司
招聘专业及数量
法学、信息与通信工程等相关专业硕士研究生,招聘总数约3人。最终招聘数量将根据上级单位核定情况相应调整。
工作地点
北京。
联系方式
联系人:赵老师
咨询电话:010-51960278
邮箱:yditchr@yditc.sgcc.com.cn
63
英大证券有限责任公司
招聘计划
注:最终招聘数量将根据上级单位核定情况相应调整。
联系方式
如有疑问,请联系英大证券有限责任公司党委组织部(人力资源部)。
联系人:袁先生
联系电话:0755-83007009
64
国网国际融资租赁有限公司
招聘计划
2026年毕业生招聘约4人,计划招聘单位、专业、学历需求如下:

注:最终招聘数量将根据上级单位核定情况相应调整。
联系方式
咨询电话:
宋老师010-51972635
电子邮箱:
gwzlzp@sgil.sgcc.com.cn
联系电话和电子邮件仅在工作日8:30-11:30、14:00-17:30接受应聘毕业生本人咨询。
点击👉“国企招聘”进入招聘合集。
近期热门视频
更多国资央企精彩动态
尽在国资小新视频号
————/END/————
责任编辑丨张越越
校对丨程镜睿陈婷
执行主编丨刘海草张灏然
内容来源丨国家电网
![]()