招聘10人4个岗位
一、简介
陕西安科安全生产技术研究所有限公司成立于2011年,是国家矿山安全监察局陕西局安全技术中心下属的国有独资公司。公司主营业务是矿山安全与职业健康技术服务,提供涵盖风险评估、方案设计、现场实施、运维保障的全链条综合技术服务,致力于为矿山企业打造全方位、一体化的定制化解决方案。现因工作需要面向社会公开招聘工作人员10名,其中远程研判岗5名,销售岗1名,灾害治理技术支持岗2名,信息化技术支持岗2名,被录用人员与上海外服(陕西)人力资源服务有限公司签订劳动合同并派遣到陕西安科安全生产技术研究所有限公司工作,派遣人员日常管理及考核奖惩由用工单位负责,表现优异者可申请转为劳动合同制正式员工。
二、岗位职责
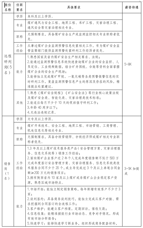
远程研判岗:配合上级单位24小时不间断开展煤矿企业监测预警信息分析研判工作,重点对瓦斯、一氧化碳超限及其他报警情况精准研判,分析出存在的风险和问题,并将研判处置情况及时汇报;收集煤矿企业、煤矿上级公司对报警的整改情况并及时存档;按照分级分类处置办法,对各类报警进行闭环管理,及时进行书面移交;每班完成陕西矿山综合信息系统异常数据分析报表。
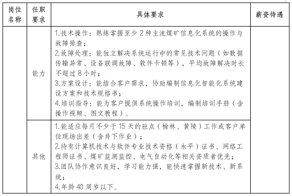
2.销售岗:负责煤矿技术服务相关产品(安全管理方案、灾害治理服务、信息化智能化系统等)的市场开拓与销售;制定区域销售计划,完成销售目标,维护客户关系并挖掘潜在客户;提供定制化解决方案,跟进合同签订与回款等工作。
3.矿山灾害治理技术支持岗:为煤矿企业提供安全管理、灾害治理等技术支持,包括方案设计、现场指导、技术培训;参与项目技术调研与方案编制,解决技术难题,保障项目落地实施;跟踪行业新技术、新政策,支撑业务升级。
4.信息化技术支持岗:负责煤矿信息化、智能化系统的安装调试、运维保障、故障排查;参与项目需求分析与方案设计,提供技术指导与客户培训;推动公司信息化智能化业务技术升级。
三、任职要求
具有中华人民共和国国籍;拥护党的路线方针政策,具备良好的政治素质和道德品行;遵守宪法和法律,严守工作纪律、保密规定和职业操守;身心健康,具备岗位要求的专业素质。拟招聘岗位详细任职要求如下:



四、薪资待遇
各岗位采取劳务派遣方式聘用,薪资待遇按照公司制度执行,并按陕西省有关规定缴纳社会保险及公积金(西安参保)。
简历接收邮箱:SHMAK2012@126.COM
联系电话:18629506669
