招聘5人5个岗位
为优化杭钢集团总部人才结构,加强总部与子公司的人才交流,根据集团总部业务发展需要,经研究决定,现面向集团内部公开招聘总部部门相关岗位人员,具体事项公告如下:
一、招聘原则
坚持公开、公平、公正、竞争、择优的原则。
二、招聘岗位及要求
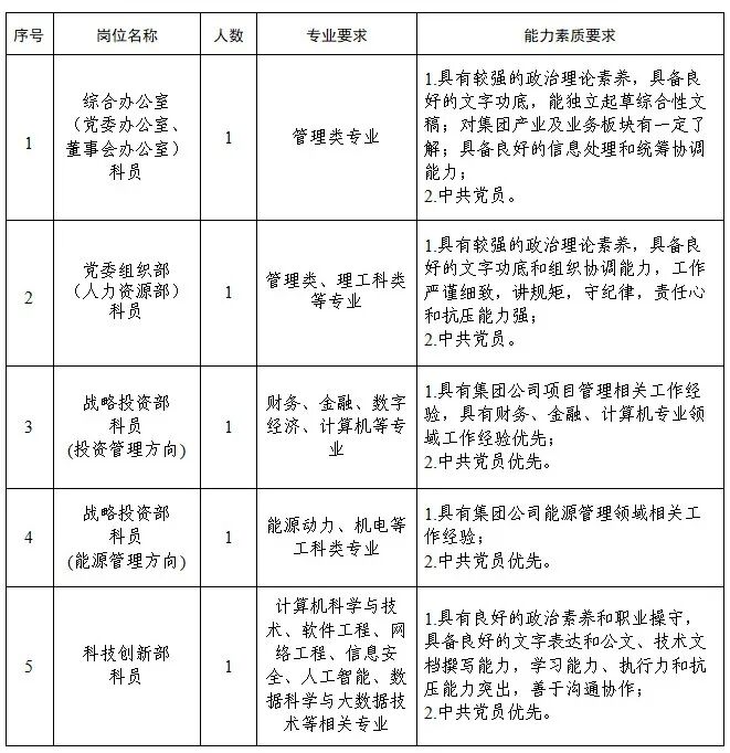
(一)集团综合办公室(党委办公室、董事会办公室)科员1名;
(二)集团党委组织部(人力资源部)科员1名;
(三)集团战略投资部科员2名;
(四)集团科技创新部科员1名。

三、报名条件
(一)基本条件
政治素质好,拥护中国共产党的领导,遵守国家法律法规和集团各项规章制度。大局意识强,思想作风正,具有良好的职业素养和职业道德。认同集团企业文化,工作勤奋,敬业爱岗。
(二)身份条件
与杭钢集团下属子公司签订劳动合同的在岗正式员工。
(三)资格条件
1.年龄35周岁以下(1991年1月1日以后出生)。
2.杭钢集团基层工作2年以上(2023年12月31前入职杭钢集团下属子公司)。
3.具有研究生及以上学历、硕士及以上学位,或具有全日制本科学历且具备应聘岗位工作相关的中级及以上职称或注册类职业资格。
4.近两年年度履职考核结果均为称职及以上。
(四)有下列情况之一者不受理报名
1.受处分影响期限未满的。
2.涉嫌违纪违法正在接受有关专门机关审查尚未作出结论的。
3.存在其他影响选拔任用情况的。
四、招聘程序
(一)发布招聘公告。明确招聘岗位、报名条件、招聘流程等。
(二)资格审查。根据个人报名情况,对照报名条件,对报名人员进行资格审查。若符合条件的人数少于3人,该岗位停止招聘。
(三)笔试。资格审查后,通知符合条件的人员进入笔试。每个岗位参加笔试人员要求3人及以上。
(四)面试。根据笔试成绩,从高分到低分确定面试人员,每个岗位参加面试人员为3人。
(五)组织考察。综合笔面试成绩确定考察对象。由集团党委组织部(人力资源部)相关人员组成考察组,对考察对象进行全面考察。
(六)公示与录用。根据笔面试成绩及考察结果,研究确定拟录用人员名单,并在集团范围内进行公示,公示期不少于5个工作日。公示无异议后,按规定办理人事调动手续。
五、时间安排
(一)即日起报名人员将《杭钢集团总部部门招聘报名表》(扫码下载)、相关证书扫描件(学历学位、职称、职业资格等)发送至指定邮箱。
邮箱:rczp@hzsteel.com(邮件主题:集团总部部门招聘+招聘岗位+姓名)
电话:0571-85032315。
截止时间为2026年1月30日17:00。
(二)笔试、面试、考察等具体时间另行通知。

扫码下载报名表
