招聘3人2个岗位
长垣烹饪职业技术学院是经河南省人民政府批准、纳入全国统一招生考试的全日制普通高等职业院校,坐落在享有“中国起重之都”“中国厨师之乡”美誉的河南省长垣市。学校实行民办公助办学体制,由河南省教育厅和长垣市政府共同管理。基础设施完善,环境典雅别致,现代化教学设备齐全,5G网络覆盖校园。
学校坚持社会主义办学方向,秉持“累德积义、崇文尚技”的校训,围绕“以学助产、以产兴校、产教融合、特色发展”的办学定位,落实“以服务赢支持、以特色求发展、以共享聚合力”的发展理念,坚定“与国家发展同频、与区域产业对接、与民营经济互动、与行业企业共建、与国际交流融合”的服务面向,落实立德树人根本任务,努力打造特色鲜明、优势突出、国内有影响、国际能交流的高水平职业院校。
学校是国家级“烹饪工艺与营养”骨干专业建设单位,国家级“餐饮食品研发配送中心”生产性实训基地建设单位、非物质文化遗产研究和社会传承基地、中国烹饪大师(名师)培训基地、中法高级别人文交流机制美食文化交流示范基地;是河南省首批高水平专业群项目建设单位、教育综合改革重点项目建设单位、高等职业教育示范性基地、高技能人才培养基地、乡村振兴技能人才培养示范基地;是河南省综合实力30强院校(高职高专类)、最具就业竞争力十大典范高校。
学校目前在校学生15000余人,设有烹饪工艺与营养学院、食品学院、文化旅游学院、工商管理学院、信息工程学院、幼教学院、智能建筑与设计学院、智能制造学院,与起重装备龙头企业卫华集团共建卫华产业学院,开设高职专业40多个。现拥有国家级骨干专业1个,示范性骨干专业2个,烹饪工艺与营养专业群是河南省“双高工程”建设项目,《食品雕刻》课程是教育部职业教育课程思政示范项目。现有各类实训室120多个,满足了各专业实训教学需要。
学校实施人才强校战略,现有1名全国技术能手、17位中国烹饪大师在校任教,1个国家级课程思政教学团队,8个省级教学团队,3名省级技术能手,21名省级骨干教师及培养对象,“双师型”教师占80%。近年来,连续选派学生参与全国两会河南代表团会务服务,选派烹饪专业学生到斯洛伐克推进“中餐出海”,93名学生参与了G20杭州峰会的后勤保障服务。94名学生参与北京冬奥会、冬残奥会的志愿服务,143名学生参与杭州亚运会、亚残运会的志愿服务,一次次在国际舞台、国内盛会上叫响“长垣烹饪”职教品牌。
学校自创办以来,培养出了数万名各类技能人才,为实现区域经济高质量发展做出了应有贡献。
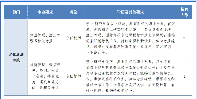
根据学校文化旅游学院发展需要,2026年面向社会招聘3名教师。
招聘计划

应聘要求
1.具有中华人民共和国国籍,拥护中国共产党领导。
2.遵守宪法和法律,无违法犯罪行为和不良记录。
3.政治立场坚定,热爱教育事业,遵守《高等学校教师职业道德规范》、《新时代高校教师职业行为十项准则》等规定,具有较强的事业心、责任心和奉献精神。
4.身心健康,具有正常履行职责的身体条件。
5.所学专业对口,具有良好的专业知识、业务能力以及应聘岗位所要求的其他具体资格和条件,积极承担学校规定的担任班主任的工作任务。
6.年龄不超过35周岁。
招聘原则
1.坚持德才兼备的标准和公平公正公开、择优录取的原则。
2.坚持重工作实绩、人岗相适、人事相宜的原则。
招聘程序
1.个人报名
有意向应聘者填写《长垣烹饪职业技术学院应聘人员报名登记表》(在学校官网招聘简章中下载),并将本人简历及相关证书(学历证、学位证、学信网学历证书电子注册备案表或学籍在线验证报告、身份证、教师资格证、专业技术职务资格证、荣誉证书等)扫描件合并到1个PDF文件,一同发至学校招聘邮箱cyprxyrczp@163.com,邮件名称备注为“姓名+专业+学历+应聘岗位”,每人限报一个岗位。
2.资格审查
学校根据应聘人员提交的个人信息以及所报岗位条件要求,对应聘人员进行资格审查和筛选,确定考试人选后由学校通知,统一来校参加考试。
3.考试
通过试讲、面试等方式考察应聘人员从事教育教学、管理工作等方面的综合能力;时间安排及相关要求以具体通知为准,预计在3月份中上旬进行
4.录用
相关各部门根据应聘人员试讲、面试、笔试成绩,综合考察,确定拟录用人员名单,经学校研究审批后,由人力资源处按程序办理录用手续,安排入职报到。
相关待遇及聘用方式
1.基本工资待遇参照国家事业单位标准执行,绩效工资按照课时补贴、职务补贴、博士、硕士人才津贴、年度绩效奖金及其他相关补贴标准另行计发;缴纳五险一金;提供工作餐;周末双休,享受带薪寒暑假及国家法定节假日。
2.提供青年教师公寓一套(单间,含独立卫生间,配备床、衣柜、书桌、空调、热水器等家具电器,上下班班车接送);愿意购买学校人才公寓的,可按内部成本价提供三室两厅、四室两厅住房一套。
3.录用人员与学校签订聘用合同,按聘用制方式进行管理;工作期间经学校安排参加高等学校教师资格认定和高等学校教师系列职称评定。
报名时间
自本公告发布之日起开始报名。
相关待遇及聘用方式
学校官网:http://www.cyprxy.edu.cn/
地址:河南省长垣市蒲东区山海大道与龙逄大道交汇处东南侧
联系人:娄老师16603932029王老师13569899419
(咨询时间:工作日期间8:30—11:30、15:00—17:00)
邮箱:cyprxyrczp@163.com
邮编:453400
往期回顾
上市公司丨先声药业招聘,新乡有岗!
上市名企丨Apple一月热招,郑州有岗!
市人才市场招聘会|2月4日“专精特新”中小企业专场招聘会(六)
END
撰文|外联合作部
