信阳科技职业学院2026年春季行政管理人员招聘公告
事业单位招考
招聘8人7个岗位
报名时间
自2026/2/26起
一、招聘岗位及任职要求
(一)招聘岗位:
行政管理岗
(二)基本要求:
1.具有坚定正确的政治方向,坚持党的基本路线,有较高的政治觉悟和政策理论水平;具有良好的道德品质、强烈的事业心、责任感和敬业精神;
2.坚持师德师风第一标准,热爱教育事业,热爱学生工作,具有立德树人的教育理念和良好的职业道德;
3.能胜任管理工作,符合体检标准(具体参照《公务员录用体检通用标准及操作手册(试行)》和规程等有关文件执行)。
(三)有下列情况之一者不得报名:
1.曾因犯罪受过刑事处罚的人员;
2.尚未解除党纪、政纪处分或正在接受纪律审查的人员;
3.涉嫌违法犯罪正在接受司法调查尚未做出结论的人员;
4.曾在招聘考试中被认定有舞弊等严重违反招聘纪律的人员;
5.其他不符合招聘单位有关要求的人员。
二、薪资待遇及相关福利
1.实行人事代理,薪资待遇面议,特殊人才“一人一议”;
2.按照国家法律和有关规定顶格缴纳“五险一金”;
3.学校提供餐费补贴等福利,对信外教师提供教职工公寓住宿。
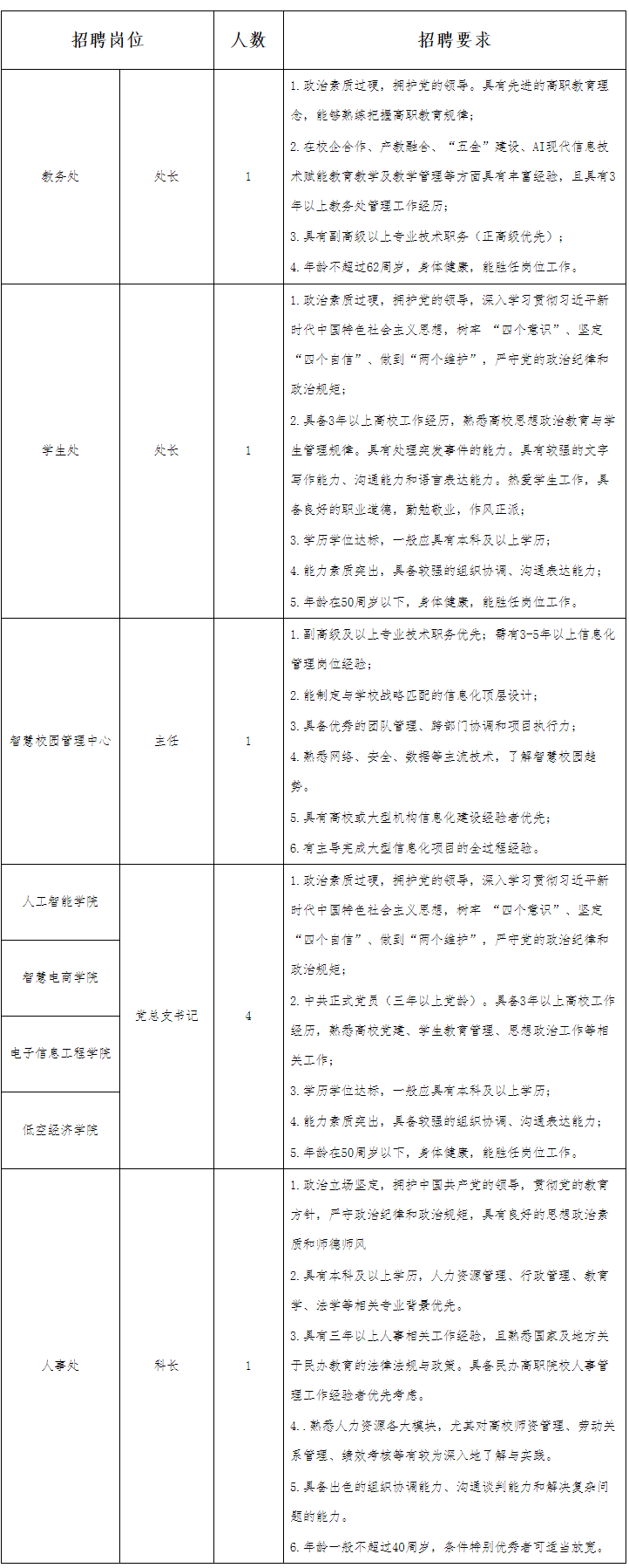
三、招聘计划表

四、应聘者需提供的材料
1.个人简历;
2.本科、硕士毕业证、学位证;专业技术职务等证书原件扫描件;本科、硕士学信网学历注册备案表;无犯罪记录证明;
3.科研项目、论文、论著及获奖情况等能证明自己水平或能力的材料。
五、联系方式
地址:信阳市平桥区震雷山街道浉河南路
联系人:刘老师(0376)6998023,18530323925
兰老师(0376)6998059,17838968580
邮箱:xykjrsc2023@163.com
