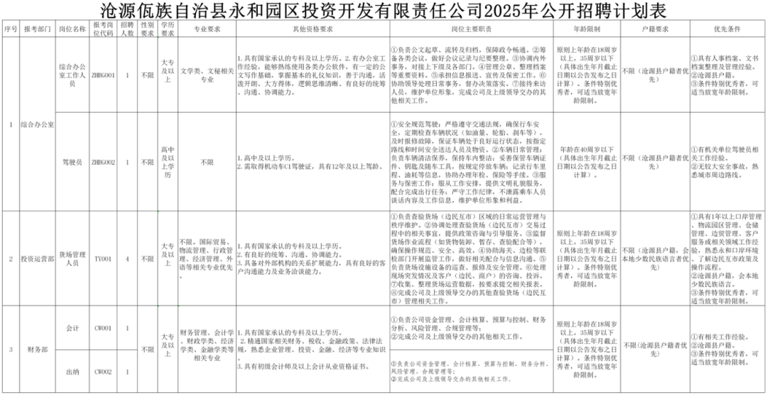
招聘8人5个岗位
沧源佤族自治县永和园区投资开发有限责任公司于2022年12月14日经县人民政府批准成立,注册资本5亿元,是全县投资、建设、管理、运营口岸经济、园区经济的国有企业。为切实推进公司各项工作,引进专业人才,加强队伍建设,结合公司发展需要,委托临沧理根人力资源有限公司公开招聘工作人员8名,相关招聘事宜具体如下:
一、招聘原则
坚持德才兼备的用人标准,严格按照有关法律法规,遵循公开、平等、竞争、择优的原则,面向社会公开招聘,统一笔试、面试,综合评定,择优聘用。
二、招聘人数及岗位
本次公告共计划公开招聘8人,岗位分别为综合办公室工作人员1人、驾驶员1人、货场管理人员4人,会计1人、出纳1人。具体岗位及要求详见附件1《沧源佤族自治县永和园区投资开发有限责任公司2025年公开招聘计划表》。
三、招聘条件
1.具有中华人民共和国国籍;
2.遵守中华人民共和国宪法和法律法规;
3.具有良好的政治素质、思想品德、热爱企业,能够履行企业员工的义务,遵守纪律和管理规章制度,品行端正;
4.具有招聘岗位所需的年龄、学历、学位、专业和技能;
5.身体健康,具有适应岗位要求的身体条件;
6.符合岗位要求的其他资格条件,服从公司的工作安排和管理。
四、不符合报名条件的情况
1.正在接受司法机关、纪检监察机关立案侦查审查的;
2.曾因犯罪受过刑事处罚的人员和曾被开除公职的;
3.在各级公务员、事业单位招考中被认定有舞弊等严重违反录用纪律行为的人员;
4.法律法规和相关政策规定不得聘用的其他情形;
5.其他不适宜聘用的情形。
五、招聘程序
(一)报名
1.报名时间:2025年8月27日至2025年月9日4日18:00。
采取现场报名方式或线上报名方式进行。
报名需提供以下材料:
①报名登记表(附件2);
②相关证件复印件(身份证、户口簿、毕业证、学位证、岗位要求相关资格证书、荣誉证书等);
③近期小1寸免冠证件照;
④在职人员须提供用人单位同意报考证明。
现场报名地址:云南省临沧市临翔区公园路75号负一楼(临沧理根人力资源有限公司);
线上报名需将报名材料PDF电子版发送到邮箱hr@ligenhr.com(报名材料请打包压缩后,以附件形式发送至邮箱,压缩文件命名格式为:“姓名+专业+应聘岗位”)。
2.咨询电话:0883-6669998,19008833932(杨老师)、15825000309(唐老师)。
3.本次招聘不收取任何费用。
(二)资格审查
1.资格审查时间:2025年9月5日;
2.资格审查结果将在“临沧人才招聘”微信公众号公布;
报名结束后,由临沧理根人力资源有限公司对报考人员信息进行资格审查,根据招聘条件及岗位要求,对所提供的报名材料、应聘资格和条件等进行审定。要求报考人员信息填写真实、完整、无误。资格审查将贯穿整个招聘过程,对在任何一个环节查明不符合公告和岗位要求的报考者,一律取消其面试或聘用资格。通过条件审核及择优筛选人数与招聘指标比例未达1:2的岗位,将予以指标缩减或取消。被取消岗位的应聘者允许改报岗位。
(三)考试
本次考试以笔试(40%)、面试(60%)的综合成绩进行高低排序,确定拟聘人员,若在任意环节中因报考人员自动放弃或资格复审、体检不合格的,由公司决定是否递补。
1.笔试:2025年9月8日(星期一)上午09:00—11:00。
2.面试:2025年9月8日(星期一)下午15:00—18:00。
进入面试的考生按招聘岗位与笔试成绩1:3的比例确定。
3.考试地址:沧源佤族自治县勐董镇。(具体以通知为准)。
4.笔试内容:笔试采取闭卷形式,分为专业知识测试和基础知识测试,专业知识测试以岗位所需专业为主,基础知识测试以时事政治、公文写作等为主。
5.面试形式:面谈。
(四)体检
根据考核成绩从高到低的顺序确定体检人员,体检费用由报考者自理。体检按《人力资源社会保障部国家卫生计生委国家公务员局关于修订<公务员录用体检通用标准>(试行)及<公务员录用体检操作手册(试行)>有关内容的通知》(人社部发〔2016〕140号)规定执行。按《标准》体检不合格者不予聘用。因体检不合格等原因造成缺额的,根据进入面试的应聘人员总成绩从高分到低分依次递补。
(五)政审
根据考试综合成绩确定拟聘用人员,由临沧理根人力资源有限公司对拟聘用人员进行政审。
(六)征信调查
有严重失信不能录用情形的,取消其录用资格;拒绝或未按规定提供的视为放弃。
(七)公示
根据报考人员的考核、体检、政审、征信调查情况,确定拟聘用人员,拟聘用人员名单通过“临沧人才招聘”微信公众号进行公示,公示期为5个工作日。
(八)聘用
1.公示期满后,对拟聘用人员没有异议或反映有问题经查实不影响聘用的,经招聘单位审定后,办理有关入职手续。
2.拟聘用的人员,试用期为3个月。试用期满考核合格后,与沧源佤族自治县永和园区投资开发有限责任公司签订劳动合同。
3.薪酬待遇:试用期期间工资2800元/月(基础工资+绩效工资);试用期满考核合格后,工资6500元/月(基础工资+绩效工资+五险一金)。
4.与原工作单位有聘用(劳动)关系的,在签订聘用合同前,须与原单位解除或终止聘用(劳动)关系。
六、工作纪律
(一)公开招聘工作在沧源佤族自治县永和园区投资开发有限责任公司党委和纪委指导、监督下进行,招聘程序与结果公开,接受社会监督。
(二)凡应聘者务必保证报名信息填写正确,并对所填信息的真实性和准确性负责。应聘者资格审核将贯穿招聘及录用全过程,如发现应聘者提供虚假信息、伪造证件证明、资格条件不符的,将取消应聘及录用资格。
七、其他说明
(一)“临沧人才招聘”微信公众号和为此次招聘信息发布的平台,请考生留意相关通知,因不遵守规定或个人疏忽造成的报考失误所带来的一切后果由本人自行承担。
(二)本次招聘不收取任何费用,不指定考试辅导用书,不举办、不委托任何机构开展考前辅导培训。
(三)本次招聘主体为沧源佤族自治县永和园区投资开发有限责任公司。本公告最终解释权归沧源佤族自治县永和园区投资开发有限责任公司及临沧理根人力资源有限公司所有。
(四)咨询电话
临沧理根人力资源有限公司:0883-6669998,19008833932(杨老师)、15825000309(唐老师);
招聘单位:张老师18287602840。





