招聘14人5个岗位
一、单位简介
江西省地质局为省政府直属正厅级事业单位,主要承担组织开展基础性、公益性、战略性地质工职责。江西省地质调查勘查院为省地质局所属副厅级公益一类事业单位,主要承担地质调查研究、地质灾害防治、地质环境监测等职责。
二、招聘岗位
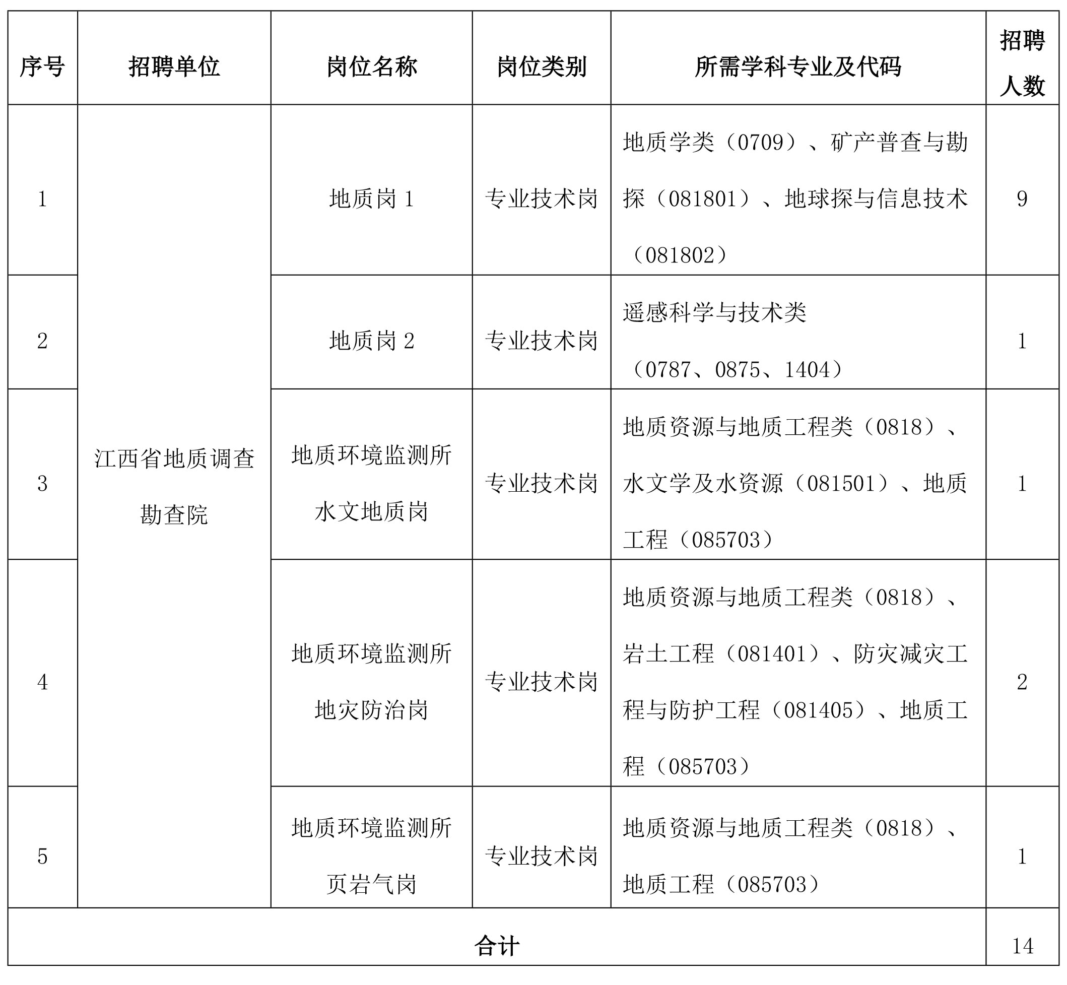
博士招聘计划共14名,具体招聘岗位及要求详见《江西省地质局局属事业单位2026年高层次人才招聘岗位表》(附件1)。

三、招聘条件
应聘人员应当具备下列资格条件:
(一)具有中华人民共和国国籍;
(二)遵守宪法和法律,拥护中国共产党的领导和社会主义制度;
(三)具有良好的政治素质和道德品行;
(四)具有招聘岗位所需的任职资格、职业资格、技能要求和身体条件;
(五)具有博士学历、学位(其中,2026届普通高校毕业生须于2026年12月31日前取得博士学历、学位证书,未按时取得者取消聘用资格);
(六)年龄38周岁以下(1987年2月11日后出生);
(七)具备招聘岗位所要求的其他资格条件。
因犯罪受过刑事处罚的人员,被开除中国共产党党籍或被开除公职的人员,涉嫌违法违纪正在接受审查调查的人员,尚未解除党纪、政务等处分的人员,在各级公务员、事业单位考试和法律规定的其他国家考试中被认定有严重违纪违规行为尚在禁考期内的人员,被依法列为失信联合惩戒对象的人员,聘用后构成回避关系的人员,以及法律法规规定不得聘用为事业单位工作人员的其他情形的人员,不得报考。
四、招聘程序
本招聘计划自公告发布之日起至2026年全年实施,招满为止。招聘工作按照报名、资格审查、考核、体检、考察、公示、聘用等程序组织实施。
(一)报名
1.应聘者填写《江西省地质局局属事业单位高层次人才招聘报名表》(附件2),同时以压缩包附件的形式附招聘岗位所需报名条件相应资料,并发送电子邮件至指定邮箱lxz851227@126.com,邮件标题及压缩包文件名均以“毕业院校+专业+应聘岗位+姓名+联系电话”命名。
2.应聘须提交的材料(均为PDF格式)主要包括:
(1)个人简历(包括个人基本信息、自大学开始至今的学习经历、工作经历、科研成果与研究方向和获奖情况);
(2)江西省地质局局属事业单位高层次人才招聘报名表;
(3)江西省地质局局属事业单位应聘人员近亲属报告承诺书(附件3);
(4)有效期内的第二代居民身份证(正反面)扫描件;
(5)大学各阶段学历学位证书扫描件和学信网的教育部学历证书电子注册备案表和中国高等教育学位在线验证报告(国内高校应届博士毕业生提供学信网的教育部学籍在线验证报告,在国(境)外获得博士学位应聘者还需要提供教育部留学服务中心出具的《学历学位认证书》或《港澳台学历学位认证书》等材料);
(6)科研业绩材料证明文件(近年代表性成果(获奖、论文、专著、学术译著、专利、咨询报告等)和主持参与的科研项目);
(7)报考人员为机关事业单位在编人员的,须提供单位人事部门盖章的同意报考证明;
(8)岗位要求的其他资格材料扫描件(如:专业技术职务证书、职业资格证书、有关奖励或荣誉证书等)。
(二)资格审查
招聘单位对应聘人员的应聘资格进行初审,确定参加考核人员。报名材料不全或不符合要求的,应聘人员应在规定期限内及时补充完善,并按要求再次提交审查,逾期未提交的视为报名不成功。
资格审查贯穿招聘工作全过程,凡发现弄虚作假或不符合岗位条件者,一经查实取消考核、聘用资格,由此造成的后果由应聘人员自行承担。
(三)考核
自公告发布之日起10个工作日后,由招聘单位根据报名情况,不定期组织考核,具体考核时间、地点另行电话通知。参加考核人数不受最低开考比例限制。
按照岗位需求,对应聘者的综合素质、专业知识、科研能力等进行考核,考核为百分制,考核成绩合格分数线为80分,考核成绩达到合格分数线的应聘者方可确定为进入体检人选。
进入体检人选名单在江西省地质局官方网站通知公告板块公布,接受社会监督。
(四)体检
考核通过人员须在单位指定医院进行体检,参照《国家公务员录用体检通用标准(试行)》执行,体检费用需自行承担。需诚信体检,凡弄虚作假者,一经查实即取消聘用资格。
(五)考察
对体检合格者进行考察,全面了解考察对象的政治素质、道德品行、工作能力、遵纪守法、廉洁自律、学习工作表现、身心健康等情况。
(六)公示
对考察合格的拟聘用人员进行为期5个工作日的公示。
(七)聘用
经考核、体检、考察合格,公示无异议的拟聘用人员,按规定办理聘用手续,依照国家有关规定实行试用期。试用期满考核不合格的,按有关规定予以解聘。
1.聘用人员纳入事业编制管理,待遇按有关规定执行。
2.为各类人才提供富有竞争力的薪资待遇,提供适度宽松的科研和工作环境。
3.符合条件者可享受南昌市人才政策,具体参见南昌新“人才10条”。
4.符合条件者可享受省内其他人才引进政策。
六、联系方式
江西省地质局人事处:0791-86398513
江西省地质调查勘查院组织人事处:0791-88238917